TiledArray  0.7.0
eigen.h File Reference
#include <Eigen/Core>
#include <Eigen/QR>
#include <TiledArray/error.h>
Include dependency graph for eigen.h:
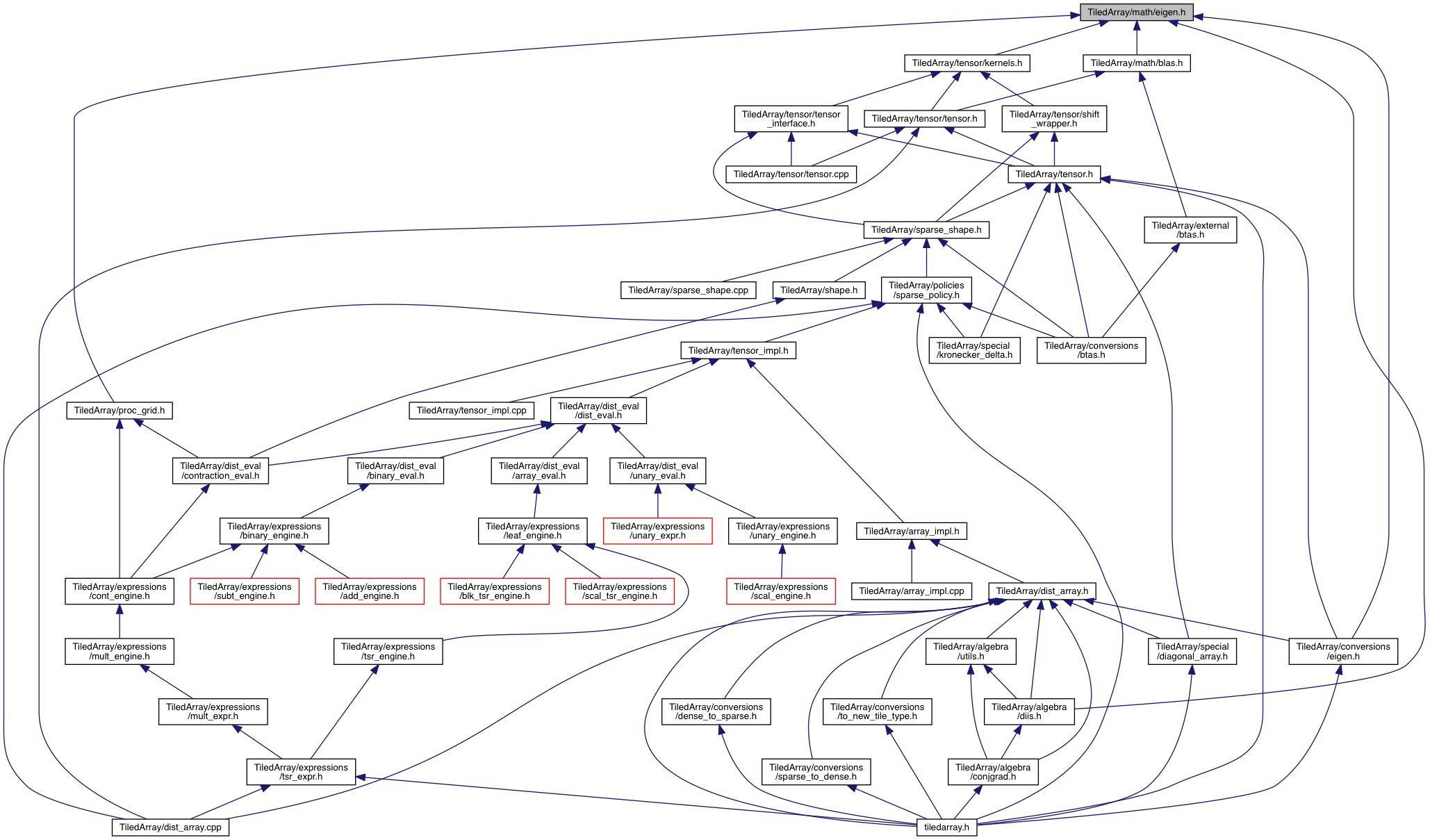
This graph shows which files directly or indirectly include this file:

Go to the source code of this file.

Namespaces

 TiledArray
 
 TiledArray::math
 

Functions

template<typename T >
Eigen::Map< const Eigen::Matrix< T, Eigen::Dynamic, Eigen::Dynamic, Eigen::RowMajor >, Eigen::AutoAlign > TiledArray::math::eigen_map (const T *t, const std::size_t m, const std::size_t n)
 Construct a const Eigen::Map object for a given Tensor object. More...
 
template<typename T >
Eigen::Map< Eigen::Matrix< T, Eigen::Dynamic, Eigen::Dynamic, Eigen::RowMajor >, Eigen::AutoAlign > TiledArray::math::eigen_map (T *t, const std::size_t m, const std::size_t n)
 Construct an Eigen::Map object for a given Tensor object. More...
 
template<typename T >
Eigen::Map< const Eigen::Matrix< T, Eigen::Dynamic, 1 >, Eigen::AutoAlign > TiledArray::math::eigen_map (const T *t, const std::size_t n)
 Construct a const Eigen::Map object for a given Tensor object. More...
 
template<typename T >
Eigen::Map< Eigen::Matrix< T, Eigen::Dynamic, 1 >, Eigen::AutoAlign > TiledArray::math::eigen_map (T *t, const std::size_t n)
 Construct an Eigen::Map object for a given Tensor object. More...