TiledArray  0.7.0
meta.h File Reference
#include <madness/world/world.h>
#include <madness/world/future.h>
#include <madness/world/world_task_queue.h>
#include <TiledArray/madness.h>
Include dependency graph for meta.h:
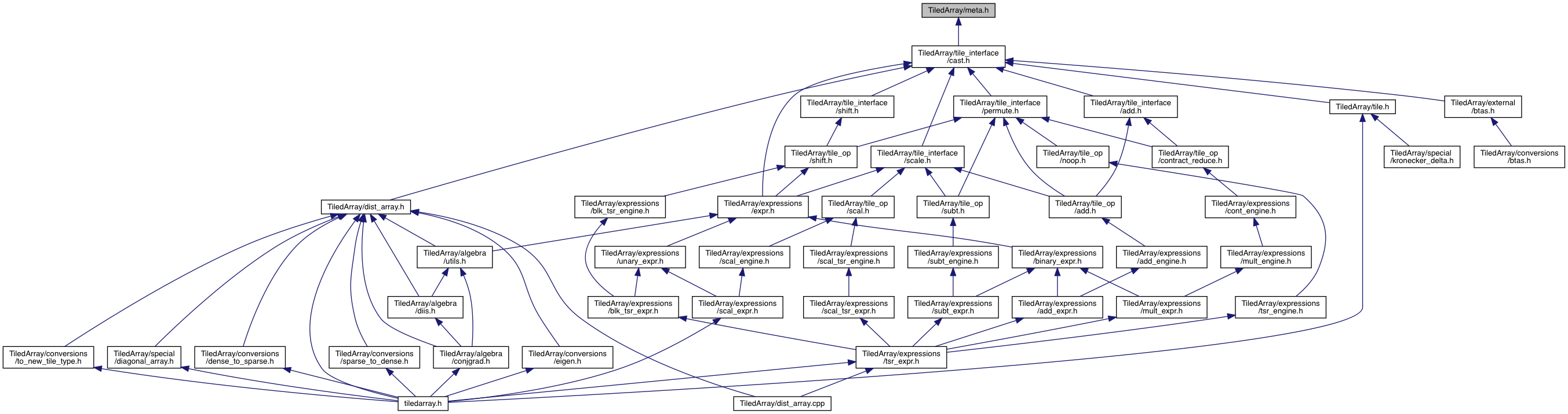
This graph shows which files directly or indirectly include this file:

Go to the source code of this file.

Classes

struct  TiledArray::meta::or_reduce< head, tail >
 ||'s bools More...
 
struct  TiledArray::meta::or_reduce< b >
 

Namespaces

 TiledArray
 
 TiledArray::meta
 

Functions

template<typename Function , typename... Args>
auto TiledArray::meta::invoke (Function &&fn, Args &&... args) -> typename std::enable_if< !or_reduce< false, madness::is_future< std::decay_t< Args >>::value... >::value, decltype(fn(args...))>::type
 
template<typename Function , typename... Args, typename = typename std::enable_if<or_reduce<false, madness::is_future<std::decay_t<Args>>::value...>::value>::type>
auto TiledArray::meta::invoke (Function &&fn, Args &&... args)