|
TiledArray
0.7.0
|
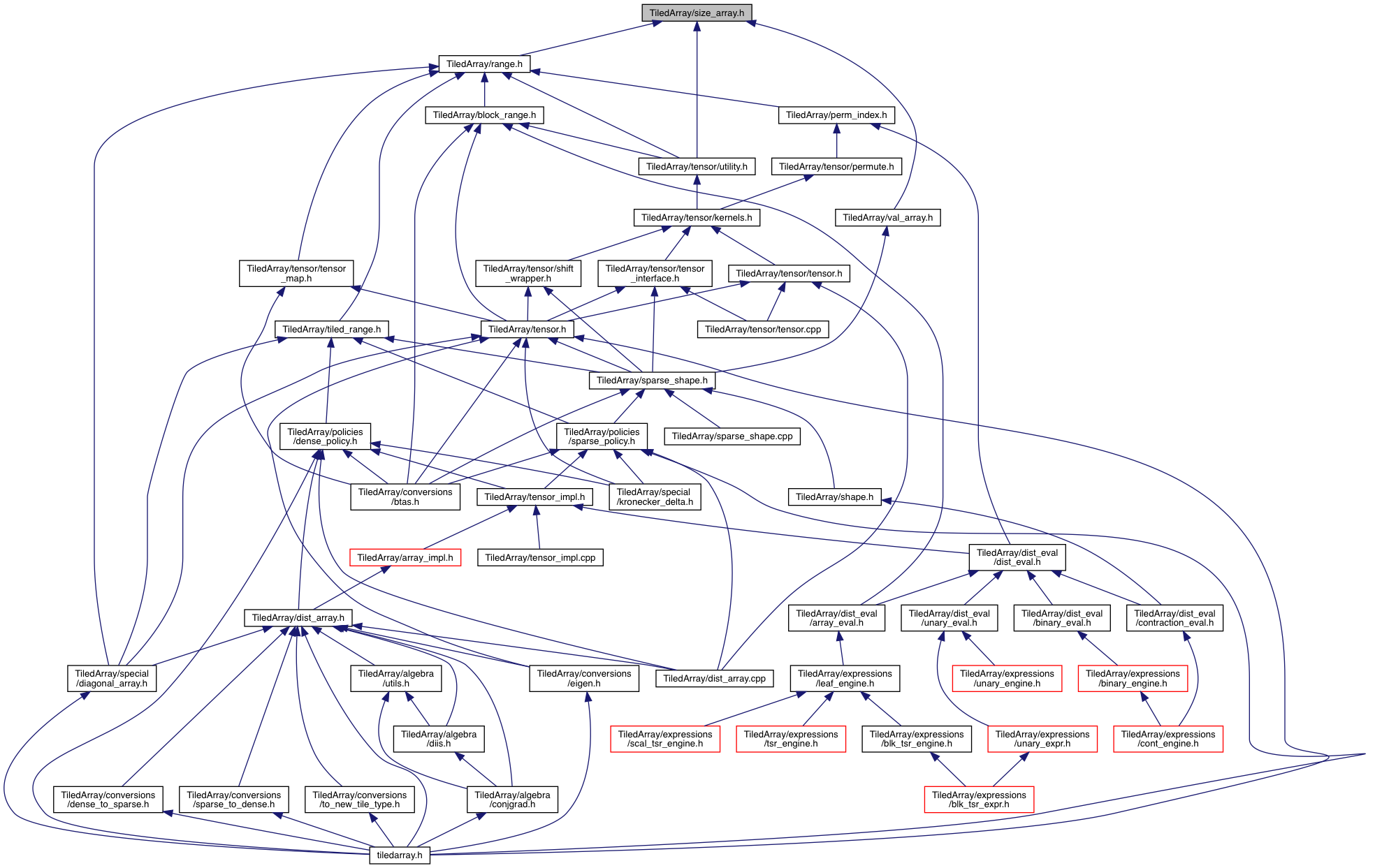
#include <TiledArray/math/outer.h>#include <TiledArray/math/partial_reduce.h>#include <TiledArray/permutation.h>#include <cstddef>

Go to the source code of this file.
Classes | |
| class | TiledArray::detail::SizeArray< T > |
| Array wrapper. More... | |
Namespaces | |
| TiledArray | |
| TiledArray::detail | |
Functions | |
| template<typename T > | |
| std::vector< T > | TiledArray::detail::operator* (const Permutation &perm, const SizeArray< T > &orig) |
| template<typename T > | |
| std::ostream & | TiledArray::detail::operator<< (std::ostream &os, const SizeArray< T > &size_array) |