TiledArray  0.7.0
TiledArray::detail Namespace Reference

Classes

class  Add
 Tile addition operation. More...
 
struct  ArgumentHelper
 
struct  ArgumentHelper< Future< T > >
 
struct  ArgumentHelper< std::pair< Future< T >, Future< U > > >
 
class  ArrayEvalImpl
 Distributed evaluator for TiledArray::Array objects. More...
 
class  ArrayImpl
 Tensor implementation and base for other tensor implementation objects. More...
 
class  ArrayIterator
 Distributed tensor iterator. More...
 
class  BinaryEvalImpl
 Binary, distributed tensor evaluator. More...
 
class  BinaryTransformIterator
 Binary transform iterator. More...
 
class  BinaryWrapper
 Binary tile operation wrapper. More...
 
class  Bitset
 Fixed size bitset. More...
 
class  BlockedPmap
 A blocked process map. More...
 
class  ComplexConjugate
 
class  ComplexConjugate< ComplexNegTag >
 Specialization of ComplexConjugate<S> for the case of a negative unit/identity factor. More...
 
class  ComplexConjugate< void >
 Specialization of ComplexConjugate<S> for the case of a unit/identity factor. More...
 
struct  ComplexNegTag
 
class  ContractReduce
 Contract and (sum) reduce operation. More...
 
class  ContractReduce< Result, Left, Right, TiledArray::detail::ComplexConjugate< Scalar > >
 Contract and reduce operation. More...
 
class  ContractReduce< Result, Left, Right, TiledArray::detail::ComplexConjugate< void > >
 Contract and (sum) reduce operation. More...
 
class  ContractReduceBase
 Contract and (sum) reduce base. More...
 
class  CyclicPmap
 Maps cyclically a sequence of indices onto a 2-d matrix of processes. More...
 
struct  default_world
 
class  DistEval
 Tensor expression object. More...
 
class  DistEvalImpl
 Distributed evaluator implementation object. More...
 
class  DistributedStorage
 Distributed storage container. More...
 
struct  eval_trait_base
 
struct  eval_trait_base< T, typename std::enable_if< has_member_type_eval_type< T >::value &&(detail::is_explicitly_convertible< T, typename T::eval_type >::value||detail::is_explicitly_convertible< T, madness::Future< typename T::eval_type >>::value||detail::is_implicitly_convertible< T, typename T::eval_type >::value||detail::is_implicitly_convertible< T, madness::Future< typename T::eval_type >>::value)>::type >
 
struct  has_conversion_operator
 
struct  has_conversion_operator< From, To, typename std::enable_if< is_type< decltype(std::declval< From >().operator To())>::value >::type >
 
class  HashPmap
 Hashed process map. More...
 
struct  is_array
 
struct  is_array< DistArray< T, P > >
 
struct  is_array_tile
 Detect tiles used by ArrayEvalImpl. More...
 
struct  is_array_tile< TiledArray::detail::LazyArrayTile< T, Op > >
 
struct  is_bidirectional_iterator
 
struct  is_complex
 
struct  is_complex< std::complex< T > >
 
struct  is_contiguous_tensor
 
struct  is_contiguous_tensor< T >
 
struct  is_contiguous_tensor< T1, T2, Ts... >
 
struct  is_contiguous_tensor<>
 
struct  is_contiguous_tensor_helper
 
struct  is_contiguous_tensor_helper< btas::Tensor< T, Args... > >
 
struct  is_contiguous_tensor_helper< ShiftWrapper< T > >
 
struct  is_contiguous_tensor_helper< Tensor< T, A > >
 
struct  is_contiguous_tensor_helper< TensorInterface< T, Range > >
 
struct  is_convertible
 
struct  is_dense
 is_dense<T> is a true type if T is a dense array More...
 
struct  is_dense< DistArray< Tile, DensePolicy > >
 
struct  is_explicitly_convertible
 
struct  is_forward_iterator
 
struct  is_implicitly_convertible
 
struct  is_input_iterator
 
struct  is_integral_list
 
struct  is_integral_list_helper
 
struct  is_integral_list_helper< T, Ts... >
 
struct  is_integral_list_helper<>
 
struct  is_integral_pair
 
struct  is_integral_pair_
 
struct  is_integral_pair_< std::pair< T1, T2 >, typename std::enable_if< std::is_integral< T1 >::value &&std::is_integral< T2 >::value >::type >
 
struct  is_integral_pair_list
 
struct  is_integral_pair_list_helper
 
struct  is_integral_pair_list_helper< T, Ts... >
 
struct  is_integral_pair_list_helper<>
 
struct  is_integral_tuple
 
struct  is_integral_tuple< std::tuple< Ts... > >
 
struct  is_iterator
 
struct  is_iterator< const T *, void >
 
struct  is_iterator< const T *const, void >
 
struct  is_iterator< T *, void >
 
struct  is_iterator< T *const, void >
 
struct  is_iterator< T, typename std::enable_if< has_member_type_iterator_category< T >::value >::type >
 
struct  is_non_array_lazy_tile
 Detect a lazy evaluation tile that are not a LazyArrayTile. More...
 
struct  is_numeric
 
struct  is_numeric< bool >
 
struct  is_numeric< ComplexConjugate< S > >
 
struct  is_numeric< std::complex< T > >
 
struct  is_output_iterator
 
struct  is_pair
 
struct  is_pair< std::pair< T1, T2 > >
 
struct  is_random_iterator
 
struct  is_same_or_derived
 
struct  is_scalar
 
struct  is_scalar< std::complex< T > >
 
struct  is_shifted
 
struct  is_shifted< T >
 
struct  is_shifted< T1, T2, Ts... >
 
struct  is_shifted<>
 
struct  is_shifted_helper
 
struct  is_shifted_helper< ShiftWrapper< T > >
 
struct  is_strictly_ordered
 
struct  is_strictly_ordered_helper
 
struct  is_tensor
 
struct  is_tensor< T >
 
struct  is_tensor< T1, T2, Ts... >
 
struct  is_tensor<>
 
struct  is_tensor_helper
 
struct  is_tensor_helper< btas::Tensor< T, Args... > >
 
struct  is_tensor_helper< ShiftWrapper< const T > >
 
struct  is_tensor_helper< ShiftWrapper< T > >
 
struct  is_tensor_helper< Tensor< T, A > >
 
struct  is_tensor_helper< TensorInterface< T, R > >
 
struct  is_tensor_of_tensor
 
struct  is_tensor_of_tensor< T >
 
struct  is_tensor_of_tensor< T1, T2, Ts... >
 
struct  is_tensor_of_tensor<>
 
struct  is_tensor_of_tensor_helper
 
struct  is_tensor_of_tensor_helper< ShiftWrapper< T > >
 
struct  is_tensor_of_tensor_helper< Tensor< T, A > >
 
struct  is_tensor_of_tensor_helper< TensorInterface< T, RangeType > >
 
struct  is_tuple
 
struct  is_tuple_
 
struct  is_type
 
class  LazyArrayTile
 Lazy tile for on-the-fly evaluation of array tiles. More...
 
struct  make_void
 
class  Mult
 Tile multiplication operation. More...
 
struct  non_iterator_tag
 
class  Noop
 Tile no operation (noop) More...
 
struct  numeric_type
 Type trait for extracting the numeric type of tensors and arrays. More...
 
struct  numeric_type< Eigen::Array< T, Rows, Cols, Opts, MaxRows, MaxCols >, void >
 
struct  numeric_type< Eigen::Map< PlainObjectType, MapOptions, StrideType >, void >
 
struct  numeric_type< Eigen::Matrix< T, Rows, Cols, Opts, MaxRows, MaxCols >, void >
 
struct  numeric_type< T, typename std::enable_if< has_member_type_value_type< T >::value &&(! is_lazy_tile< T >::value) &&(! is_numeric< T >::value)>::type >
 
struct  numeric_type< T, typename std::enable_if< is_lazy_tile< T >::value &&! is_numeric< T >::value >::type >
 
struct  numeric_type< T, typename std::enable_if< is_numeric< T >::value >::type >
 
struct  numeric_type< Tile< T >, void >
 
struct  param
 
struct  param< T, typename std::enable_if< is_numeric< T >::value >::type >
 
struct  param< T, typename std::enable_if< std::is_pointer< T >::value >::type >
 
struct  param< T, typename std::enable_if< std::is_reference< T >::value >::type >
 
class  PermIndex
 A functor that permutes ordinal indices. More...
 
class  ProcGrid
 A 2D processor grid. More...
 
class  RangeIterator
 Coordinate index iterate. More...
 
class  ReducePairOpWrapper
 Wrapper that to convert a pair-wise reduction into a standard reduction. More...
 
class  ReducePairTask
 Reduce pair task. More...
 
class  ReduceTask
 Reduce task. More...
 
struct  remove_cvr
 Remove const, volatile, and reference qualifiers. More...
 
class  ReplicatedPmap
 A Replicated process map. More...
 
class  Replicator
 Replicate a Array object. More...
 
class  Scal
 Tile scaling operation. More...
 
class  ScalAdd
 Tile scale-addition operation. More...
 
struct  scalar_type
 Type trait for extracting the scalar type of tensors and arrays. More...
 
struct  scalar_type< std::complex< T >, void >
 
struct  scalar_type< T, typename std::enable_if< is_scalar< T >::value >::type >
 
struct  scalar_type< T, typename std::enable_if<!is_numeric< T >::value >::type >
 
class  ScalMult
 Tile scale-multiplication operation. More...
 
class  ScalShift
 Tile shift operation. More...
 
class  ScalSubt
 Tile scale-subtraction operation. More...
 
class  Shift
 Tile shift operation. More...
 
class  ShiftWrapper
 Shift wrapper class. More...
 
class  SizeArray
 Array wrapper. More...
 
class  Subt
 Tile subtraction operation. More...
 
class  Summa
 Distributed contraction evaluator implementation. More...
 
class  TensorConstReference
 
class  TensorImpl
 Tensor implementation and base for other tensor implementation objects. More...
 
class  TensorInterface
 Tensor interface for external data. More...
 
class  TensorReference
 
class  TileConstReference
 Tensor tile reference. More...
 
class  TileReference
 Tensor tile reference. More...
 
struct  transform
 customization point transform functionality to tensor class T, useful for nonintrusive extension of T to be usable as tensor type T in Tensor<T> More...
 
struct  transform< Tensor< T, A > >
 
class  UnaryEvalImpl
 Tensor that is composed from an argument tensor. More...
 
class  UnaryTransformIterator
 Unary transform iterator. More...
 
class  UnaryWrapper
 Unary tile operation wrapper. More...
 
class  ValArray
 Value array. More...
 

Typedefs

template<typename... Ts>
using void_t = typename make_void< Ts... >::type
 
template<typename T >
using numeric_t = typename TiledArray::detail::numeric_type< T >::type
 
template<typename T >
using scalar_t = typename TiledArray::detail::scalar_type< T >::type
 
template<bool B, typename T >
using const_if_t = typename std::conditional< B, const T, T >::type
 prepends const to T if B is true More...
 
template<typename U >
using param_type = typename param< U >::type
 
template<typename Scalar1 , typename Scalar2 >
using add_t = decltype(std::declval< Scalar1 >()+std::declval< Scalar2 >())
 
template<typename Scalar1 , typename Scalar2 >
using subt_t = decltype(std::declval< Scalar1 >() - std::declval< Scalar2 >())
 
template<typename Scalar1 , typename Scalar2 >
using mult_t = decltype(std::declval< Scalar1 >() *std::declval< Scalar2 >())
 
template<typename T >
using trange_t = typename T::trange_type
 
template<typename T >
using shape_t = typename T::shape_type
 
template<typename T >
using pmap_t = typename T::pmap_interface
 
template<typename T >
using policy_t = typename T::policy_type
 

Functions

std::string dummy_annotation (unsigned int DIM)
 
template<typename Impl >
bool operator== (const TileReference< Impl > &a, const TileReference< Impl > &b)
 comparison operator for TileReference objects More...
 
template<typename Impl >
bool operator!= (const TileReference< Impl > &a, const TileReference< Impl > &b)
 inequality operator for TileReference objects More...
 
template<typename Impl >
std::ostream & operator<< (std::ostream &os, const TileReference< Impl > &a)
 redirect operator to std::ostream for TileReference objects More...
 
template<typename Impl >
bool operator== (const TileConstReference< Impl > &a, const TileConstReference< Impl > &b)
 comparison operator for TileConstReference objects More...
 
template<typename Impl >
bool operator!= (const TileConstReference< Impl > &a, const TileConstReference< Impl > &b)
 inequality operator for TileConstReference objects More...
 
template<typename Impl >
std::ostream & operator<< (std::ostream &os, const TileConstReference< Impl > &a)
 redirect operator to std::ostream for TileConstReference objects More...
 
template<typename B >
void swap (Bitset< B > &b0, Bitset< B > &b1)
 
template<typename Block >
Bitset< Block > operator & (Bitset< Block > left, const Bitset< Block > &right)
 Bitwise and operator of bitset. More...
 
template<typename Block >
Bitset< Block > operator| (Bitset< Block > left, const Bitset< Block > &right)
 Bitwise or operator of bitset. More...
 
template<typename Block >
Bitset< Block > operator^ (Bitset< Block > left, const Bitset< Block > &right)
 Bitwise xor operator of bitset. More...
 
template<typename Block >
std::ostream & operator<< (std::ostream &os, const Bitset< Block > &bitset)
 
template<typename DistArray_ , typename BTAS_Tensor_ >
void counted_btas_subtensor_to_tensor (const BTAS_Tensor_ *src, DistArray_ *dst, const typename DistArray_::size_type i, madness::AtomicInt *counter)
 Task function for converting btas::Tensor subblock to a TiledArray::DistArray. More...
 
template<typename TA_Tensor_ , typename BTAS_Tensor_ >
void counted_tensor_to_btas_subtensor (const TA_Tensor_ &src, BTAS_Tensor_ *dst, madness::AtomicInt *counter)
 Task function for assigning a tensor to an Eigen submatrix. More...
 
template<bool sparse>
auto make_shape (World &world, const TiledArray::TiledRange &trange)
 
template<>
auto make_shape< true > (World &world, const TiledArray::TiledRange &trange)
 
template<>
auto make_shape< false > (World &, const TiledArray::TiledRange &)
 
template<typename A , typename Derived >
void counted_eigen_submatrix_to_tensor (const Eigen::MatrixBase< Derived > *matrix, A *array, const typename A::size_type i, madness::AtomicInt *counter)
 Task function for converting Eigen submatrix to a tensor. More...
 
template<typename Derived , typename T >
void counted_tensor_to_eigen_submatrix (const T &tensor, Eigen::MatrixBase< Derived > *matrix, madness::AtomicInt *counter)
 Task function for assigning a tensor to an Eigen submatrix. More...
 
template<bool inplace = false, typename Op , typename ResultTile , typename ArgTile , typename... ArgTiles>
DistArray< ResultTile, DensePolicyforeach (Op &&op, const_if_t< not inplace, DistArray< ArgTile, DensePolicy >> &arg, const DistArray< ArgTiles, DensePolicy > &... args)
 base implementation of dense TiledArray::foreach More...
 
template<bool inplace = false, typename Op , typename ResultTile , typename ArgTile , typename... ArgTiles>
DistArray< ResultTile, SparsePolicyforeach (Op &&op, const ShapeReductionMethod shape_reduction, const_if_t< not inplace, DistArray< ArgTile, SparsePolicy >> &arg, const DistArray< ArgTiles, SparsePolicy > &... args)
 base implementation of sparse TiledArray::foreach More...
 
const TiledArray::Rangemake_ta_range (const TiledArray::Range &range)
 
template<CBLAS_ORDER Order, typename... Args>
TiledArray::Range make_ta_range (const btas::RangeNd< Order, Args... > &range)
 makes TiledArray::Range from a btas::RangeNd More...
 
template<typename Perm , typename Arg , typename Result >
void permute_array (const Perm &perm, const Arg &arg, Result &result)
 Create a permuted copy of an array. More...
 
template<typename T , typename Container >
bool operator== (const RangeIterator< T, Container > &left_it, const RangeIterator< T, Container > &right_it)
 Equality operator. More...
 
template<typename T , typename Container >
bool operator!= (const RangeIterator< T, Container > &left_it, const RangeIterator< T, Container > &right_it)
 Inequality operator. More...
 
template<typename T >
std::vector< T > operator* (const Permutation &perm, const SizeArray< T > &orig)
 
template<typename T >
std::ostream & operator<< (std::ostream &os, const SizeArray< T > &size_array)
 
Range diagonal_range (Range const &rng)
 
template<typename T >
Tensor< float > diagonal_shape (TiledRange const &trange, T val)
 
template<typename Array , typename T >
void write_tiles_to_array (Array &A, T val)
 
template<typename R , typename std::enable_if<! is_complex< R >::value >::type * = nullptr>
TILEDARRAY_FORCE_INLINE R conj (const R r)
 Wrapper function for std::conj More...
 
template<typename R >
TILEDARRAY_FORCE_INLINE std::complex< R > conj (const std::complex< R > z)
 Wrapper function for std::conj. More...
 
template<typename L , typename R , typename std::enable_if<! is_complex< L >::value >::type * = nullptr>
TILEDARRAY_FORCE_INLINE auto inner_product (const L l, const R r)
 Inner product of a real value and a numeric value. More...
 
template<typename R , typename std::enable_if<! is_complex< R >::value >::type * = nullptr>
TILEDARRAY_FORCE_INLINE R norm (const R r)
 Wrapper function for std::norm More...
 
template<typename R >
TILEDARRAY_FORCE_INLINE R norm (const std::complex< R > z)
 Compute the norm of a complex number z More...
 
template<typename S >
ComplexConjugate< S > conj_op (const S factor)
 ComplexConjugate operator factory function. More...
 
ComplexConjugate< void > conj_op ()
 ComplexConjugate operator factory function. More...
 
template<typename L , typename R >
TILEDARRAY_FORCE_INLINE auto operator* (const L value, const ComplexConjugate< R > op)
 
template<typename L >
TILEDARRAY_FORCE_INLINE auto operator* (const L value, const ComplexConjugate< void > &)
 
template<typename L >
TILEDARRAY_FORCE_INLINE auto operator* (const L value, const ComplexConjugate< ComplexNegTag > &)
 
template<typename L , typename R >
TILEDARRAY_FORCE_INLINE auto operator* (const ComplexConjugate< L > op, const R value)
 
template<typename R >
TILEDARRAY_FORCE_INLINE auto operator* (const ComplexConjugate< void >, const R value)
 
template<typename R >
TILEDARRAY_FORCE_INLINE auto operator* (const ComplexConjugate< ComplexNegTag >, const R value)
 
template<typename L , typename R , typename std::enable_if<! std::is_void< R >::value >::type * = nullptr>
TILEDARRAY_FORCE_INLINE L & operator*= (L &value, const ComplexConjugate< R > op)
 
template<typename L >
TILEDARRAY_FORCE_INLINE L & operator*= (L &value, const ComplexConjugate< void > &)
 
template<typename L >
TILEDARRAY_FORCE_INLINE L & operator*= (L &value, const ComplexConjugate< ComplexNegTag > &)
 
template<typename T >
auto abs (const ComplexConjugate< T > &a)
 
int abs (const ComplexConjugate< void > &a)
 
template<typename TR , typename Op , typename T1 , typename... Ts, typename std::enable_if< is_tensor< TR, T1, Ts... >::value||is_tensor_of_tensor< TR, T1, Ts... >::value >::type * = nullptr>
TR tensor_op (Op &&op, const T1 &tensor1, const Ts &... tensors)
 Tensor operations with contiguous data. More...
 
template<typename TR , typename Op , typename T1 , typename... Ts, typename std::enable_if<(is_tensor< T1, Ts... >::value||is_tensor_of_tensor< TR, T1, Ts... >::value) &&is_contiguous_tensor< T1, Ts... >::value >::type * = nullptr>
TR tensor_op (Op &&op, const Permutation &perm, const T1 &tensor1, const Ts &... tensors)
 Tensor permutation operations with contiguous data. More...
 
template<typename Op , typename TR , typename... Ts, typename std::enable_if< is_tensor< TR, Ts... >::value &&is_contiguous_tensor< TR, Ts... >::value >::type * = nullptr>
void inplace_tensor_op (Op &&op, TR &result, const Ts &... tensors)
 In-place tensor operations with contiguous data. More...
 
template<typename InputOp , typename OutputOp , typename TR , typename T1 , typename... Ts, typename std::enable_if< is_tensor< TR, T1, Ts... >::value &&is_contiguous_tensor< TR, T1, Ts... >::value >::type * = nullptr>
void inplace_tensor_op (InputOp &&input_op, OutputOp &&output_op, const Permutation &perm, TR &result, const T1 &tensor1, const Ts &... tensors)
 In-place tensor permutation operations with contiguous data. More...
 
template<typename Op , typename TR , typename... Ts, typename std::enable_if< is_tensor< TR, Ts... >::value &&is_contiguous_tensor< TR, Ts... >::value >::type * = nullptr>
void tensor_init (Op &&op, TR &result, const Ts &... tensors)
 Initialize tensor with contiguous tensor arguments. More...
 
template<typename Op , typename TR , typename T1 , typename... Ts, typename std::enable_if< is_tensor< TR, T1, Ts... >::value &&is_contiguous_tensor< TR, T1, Ts... >::value >::type * = nullptr>
void tensor_init (Op &&op, const Permutation &perm, TR &result, const T1 &tensor1, const Ts &... tensors)
 Initialize tensor with permuted tensor arguments. More...
 
template<typename Op , typename TR , typename T1 , typename... Ts, typename std::enable_if< is_tensor< TR, T1, Ts... >::value &&is_contiguous_tensor< TR >::value &&! is_contiguous_tensor< T1, Ts... >::value >::type * = nullptr>
void tensor_init (Op &&op, TR &result, const T1 &tensor1, const Ts &... tensors)
 Initialize tensor with one or more non-contiguous tensor arguments. More...
 
template<typename ReduceOp , typename JoinOp , typename Scalar , typename T1 , typename... Ts, typename std::enable_if_t< is_tensor< T1, Ts... >::value &&is_contiguous_tensor< T1, Ts... >::value > * = nullptr>
Scalar tensor_reduce (ReduceOp &&reduce_op, JoinOp &&join_op, Scalar identity, const T1 &tensor1, const Ts &... tensors)
 Reduction operation for contiguous tensors. More...
 
template<typename SizeType >
void fuse_dimensions (SizeType *MADNESS_RESTRICT const fused_size, SizeType *MADNESS_RESTRICT const fused_weight, const SizeType *MADNESS_RESTRICT const size, const Permutation &perm)
 Compute the fused dimensions for permutation. More...
 
template<typename InputOp , typename OutputOp , typename Result , typename Arg0 , typename... Args>
void permute (InputOp &&input_op, OutputOp &&output_op, Result &result, const Permutation &perm, const Arg0 &arg0, const Args &... args)
 Construct a permuted tensor copy. More...
 
template<typename Left , typename Right >
bool is_range_congruent (const Left &left, const ShiftWrapper< Right > &right)
 Check for congruent range objects with a shifted tensor. More...
 
template<typename T , typename std::enable_if< is_contiguous_tensor< T >::value >::type * = nullptr>
auto clone_range (const T &tensor)
 Create a copy of the range of the tensor. More...
 
template<typename T , typename std::enable_if<! is_contiguous_tensor< T >::value >::type * = nullptr>
Range clone_range (const T &tensor)
 Create a contiguous copy of the range of the tensor. More...
 
template<typename Range >
bool is_congruent (const Range &r1, const Range &r2)
 Test the two ranges are congruent. More...
 
template<>
bool is_congruent (const BlockRange &r1, const BlockRange &r2)
 Test that two BlockRange are congruent. More...
 
template<typename Range >
bool is_congruent (const BlockRange &r1, const Range &r2)
 Test that BlockRange and Range are congruent. More...
 
template<typename Range >
bool is_congruent (const Range &r1, const BlockRange &r2)
 Test that Range and BlockRange are congruent. More...
 
template<typename T1 , typename T2 , typename std::enable_if<!(is_shifted< T1 >::value||is_shifted< T2 >::value)>::type * = nullptr>
bool is_range_congruent (const T1 &tensor1, const T2 &tensor2)
 Test that the ranges of a pair of tensors are congruent. More...
 
template<typename T1 , typename T2 , typename std::enable_if<!(is_shifted< T1 >::value||is_shifted< T2 >::value)>::type * = nullptr>
bool is_range_congruent (const T1 &tensor1, const T2 &tensor2, const Permutation &perm)
 Test that the ranges of a pair of permuted tensors are congruent. More...
 
template<typename T >
constexpr bool is_range_set_congruent (const Permutation &perm, const T &tensor)
 Test that the ranges of a permuted tensor is congruent with itself. More...
 
template<typename T1 , typename T2 , typename... Ts>
bool is_range_set_congruent (const Permutation &perm, const T1 &tensor1, const T2 &tensor2, const Ts &... tensors)
 Test that the ranges of a permuted set of tensors are congruent. More...
 
template<typename T >
constexpr bool is_range_set_congruent (const T &tensor)
 Test that the ranges of a tensor is congruent with itself. More...
 
template<typename T1 , typename T2 , typename... Ts>
bool is_range_set_congruent (const T1 &tensor1, const T2 &tensor2, const Ts &... tensors)
 Test that the ranges of a set of tensors are congruent. More...
 
template<typename T >
T::size_type inner_size_helper (const T &tensor)
 Get the inner size. More...
 
template<typename T1 , typename T2 >
T1::size_type inner_size_helper (const T1 &tensor1, const T2 &tensor2)
 Get the inner size of two tensors. More...
 
template<typename T1 , typename T2 , typename std::enable_if<! is_contiguous_tensor< T1 >::value &&is_contiguous_tensor< T2 >::value >::type * = nullptr>
T1::size_type inner_size (const T1 &tensor1, const T2 &)
 Get the inner size of two tensors. More...
 
template<typename T , typename std::enable_if<! is_contiguous_tensor< T >::value >::type * = nullptr>
T::size_type inner_size (const T &tensor)
 Get the inner size. More...
 
constexpr bool empty ()
 Test for empty tensors in an empty list. More...
 
template<typename T1 , typename... Ts>
bool empty (const T1 &tensor1, const Ts &... tensors)
 Test for empty tensors. More...
 
template<typename T >
Tile< T > make_tile (T &&t)
 Factory function for tiles. More...
 
template<typename Iter1 , typename Iter2 , typename Op >
BinaryTransformIterator< Iter1, Iter2, Op > make_tran_it (Iter1 it1, Iter2 it2, Op op)
 Binary Transform iterator factory. More...
 
template<typename Iter , typename Op >
UnaryTransformIterator< Iter, Op > make_tran_it (Iter it, Op op)
 Unary Transform iterator factory. More...
 
template<typename T , std::size_t N>
constexpr std::size_t size (T(&)[N])
 Array size accessor. More...
 
template<typename T , std::size_t N>
constexpr std::size_t size (const std::array< T, N > &)
 Array size accessor. More...
 
template<typename T , typename std::enable_if<! std::is_array< T >::value >::type * = nullptr>
auto size (const T &a)
 Array size accessor. More...
 
template<typename T >
auto size (std::initializer_list< T > a)
 Array size accessor. More...
 
template<typename ... Ts>
auto size (const std::tuple< Ts... > &a)
 Tuple size accessor. More...
 
template<typename T , typename std::enable_if<! std::is_pointer< T >::value >::type * = nullptr>
auto data (T &t)
 Container data pointer accessor. More...
 
template<typename T , typename std::enable_if<! std::is_pointer< T >::value >::type * = nullptr>
auto data (const T &t)
 Container data pointer accessor. More...
 
template<typename T , typename std::enable_if< std::is_pointer< T >::value >::type * = nullptr>
data (T t)
 Pointer data adapter. More...
 
template<typename T , std::size_t N>
T * data (T(&a)[N])
 Array data pointer accessor. More...
 
template<typename T , std::size_t N>
const T * data (const T(&a)[N])
 Array data pointer accessor. More...
 
template<typename T >
T * data (std::initializer_list< T > &l)
 Initializer list data pointer accessor. More...
 
template<typename T >
const T * data (const std::initializer_list< T > &l)
 Initializer list const data pointer accessor. More...
 
template<typename A >
void print_array (std::ostream &out, const A &a, const std::size_t n)
 Print the content of an array like object. More...
 
template<typename A >
void print_array (std::ostream &out, const A &a)
 Print the content of an array like object. More...
 
template<typename T >
std::ostream & operator<< (std::ostream &os, const ValArray< T > &val_array)
 

Typedef Documentation

◆ add_t

template<typename Scalar1 , typename Scalar2 >
using TiledArray::detail::add_t = typedef decltype(std::declval<Scalar1>() + std::declval<Scalar2>())

Definition at line 741 of file type_traits.h.

◆ const_if_t

template<bool B, typename T >
using TiledArray::detail::const_if_t = typedef typename std::conditional<B, const T, T>::type

prepends const to T if B is true

Definition at line 653 of file type_traits.h.

◆ mult_t

template<typename Scalar1 , typename Scalar2 >
using TiledArray::detail::mult_t = typedef decltype(std::declval<Scalar1>() * std::declval<Scalar2>())

Definition at line 748 of file type_traits.h.

◆ numeric_t

template<typename T >
using TiledArray::detail::numeric_t = typedef typename TiledArray::detail::numeric_type<T>::type

Definition at line 525 of file type_traits.h.

◆ param_type

template<typename U >
using TiledArray::detail::param_type = typedef typename param<U>::type

Definition at line 677 of file type_traits.h.

◆ pmap_t

template<typename T >
using TiledArray::detail::pmap_t = typedef typename T::pmap_interface

Definition at line 770 of file type_traits.h.

◆ policy_t

template<typename T >
using TiledArray::detail::policy_t = typedef typename T::policy_type

Definition at line 773 of file type_traits.h.

◆ scalar_t

template<typename T >
using TiledArray::detail::scalar_t = typedef typename TiledArray::detail::scalar_type<T>::type

Definition at line 555 of file type_traits.h.

◆ shape_t

template<typename T >
using TiledArray::detail::shape_t = typedef typename T::shape_type

Definition at line 767 of file type_traits.h.

◆ subt_t

template<typename Scalar1 , typename Scalar2 >
using TiledArray::detail::subt_t = typedef decltype(std::declval<Scalar1>() - std::declval<Scalar2>())

Definition at line 745 of file type_traits.h.

◆ trange_t

template<typename T >
using TiledArray::detail::trange_t = typedef typename T::trange_type

Definition at line 764 of file type_traits.h.

◆ void_t

template<typename... Ts>
using TiledArray::detail::void_t = typedef typename make_void<Ts...>::type

Definition at line 282 of file type_traits.h.

Function Documentation

◆ abs() [1/2]

template<typename T >
auto TiledArray::detail::abs ( const ComplexConjugate< T > &  a)
inline

Definition at line 247 of file complex.h.

Here is the call graph for this function:
Here is the caller graph for this function:

◆ abs() [2/2]

int TiledArray::detail::abs ( const ComplexConjugate< void > &  a)
inline

Definition at line 251 of file complex.h.

Here is the caller graph for this function:

◆ clone_range() [1/2]

template<typename T , typename std::enable_if< is_contiguous_tensor< T >::value >::type * = nullptr>
auto TiledArray::detail::clone_range ( const T &  tensor)
inline

Create a copy of the range of the tensor.

Template Parameters
TThe tensor type
Parameters
tensorThe tensor with the range to be cloned
Returns
A contiguous range with the same lower and upper bounds as the range of tensor.

Definition at line 46 of file utility.h.

◆ clone_range() [2/2]

template<typename T , typename std::enable_if<! is_contiguous_tensor< T >::value >::type * = nullptr>
Range TiledArray::detail::clone_range ( const T &  tensor)
inline

Create a contiguous copy of the range of the tensor.

Template Parameters
TThe tensor type
Parameters
tensorThe tensor with the range to be cloned
Returns
A contiguous range with the same lower and upper bounds as the range of tensor.

Definition at line 57 of file utility.h.

◆ conj() [1/2]

template<typename R , typename std::enable_if<! is_complex< R >::value >::type * = nullptr>
TILEDARRAY_FORCE_INLINE R TiledArray::detail::conj ( const R  r)

Wrapper function for std::conj

This function disables the call to std::conj for real values to prevent the result from being converted into a complex value.

Template Parameters
RA real scalar type
Parameters
rThe real scalar
Returns
r

Definition at line 44 of file complex.h.

Here is the caller graph for this function:

◆ conj() [2/2]

template<typename R >
TILEDARRAY_FORCE_INLINE std::complex<R> TiledArray::detail::conj ( const std::complex< R >  z)

Wrapper function for std::conj.

Template Parameters
RThe scalar type
Parameters
zThe complex scalar
Returns
The complex conjugate of z

Definition at line 54 of file complex.h.

◆ conj_op() [1/2]

template<typename S >
ComplexConjugate<S> TiledArray::detail::conj_op ( const S  factor)
inline

ComplexConjugate operator factory function.

Template Parameters
SThe scalar type
Parameters
factorThe scaling factor
Returns
A scaling complex conjugate operator

Definition at line 181 of file complex.h.

Here is the caller graph for this function:

◆ conj_op() [2/2]

ComplexConjugate<void> TiledArray::detail::conj_op ( )
inline

ComplexConjugate operator factory function.

Returns
A complex conjugate operator

Definition at line 188 of file complex.h.

◆ counted_btas_subtensor_to_tensor()

template<typename DistArray_ , typename BTAS_Tensor_ >
void TiledArray::detail::counted_btas_subtensor_to_tensor ( const BTAS_Tensor_ *  src,
DistArray_ *  dst,
const typename DistArray_::size_type  i,
madness::AtomicInt *  counter 
)

Task function for converting btas::Tensor subblock to a TiledArray::DistArray.

Template Parameters
DistArray_a TiledArray::DistArray type
TArgsthe type pack in btas::Tensor<TArgs...> type
Parameters
srcThe btas::Tensor object whose block will be copied
dstThe array that will hold the result
iThe index of the tile to be copied
counterThe task counter

Definition at line 99 of file btas.h.

Here is the call graph for this function:

◆ counted_eigen_submatrix_to_tensor()

template<typename A , typename Derived >
void TiledArray::detail::counted_eigen_submatrix_to_tensor ( const Eigen::MatrixBase< Derived > *  matrix,
A *  array,
const typename A::size_type  i,
madness::AtomicInt *  counter 
)

Task function for converting Eigen submatrix to a tensor.

Template Parameters
AArray type
DerivedThe matrix type
Parameters
matrixThe matrix that will be copied
arrayThe array that will hold the result
iThe index of the tile to be copied
counterThe task counter

Definition at line 296 of file eigen.h.

Here is the call graph for this function:

◆ counted_tensor_to_btas_subtensor()

template<typename TA_Tensor_ , typename BTAS_Tensor_ >
void TiledArray::detail::counted_tensor_to_btas_subtensor ( const TA_Tensor_ &  src,
BTAS_Tensor_ *  dst,
madness::AtomicInt *  counter 
)

Task function for assigning a tensor to an Eigen submatrix.

Template Parameters
Tensor_a TiledArray::Tensor type
TArgsthe type pack in btas::Tensor<TArgs...> type
Parameters
srcThe source tensor
dstThe destination tensor
counterThe task counter

Definition at line 116 of file btas.h.

Here is the call graph for this function:

◆ counted_tensor_to_eigen_submatrix()

template<typename Derived , typename T >
void TiledArray::detail::counted_tensor_to_eigen_submatrix ( const T &  tensor,
Eigen::MatrixBase< Derived > *  matrix,
madness::AtomicInt *  counter 
)

Task function for assigning a tensor to an Eigen submatrix.

Template Parameters
DerivedThe matrix type
TTensor type
Parameters
matrixThe matrix to be assigned
tensorThe tensor to be copied
counterThe task counter

Definition at line 313 of file eigen.h.

Here is the call graph for this function:
Here is the caller graph for this function:

◆ data() [1/7]

template<typename T , typename std::enable_if<! std::is_pointer< T >::value >::type * = nullptr>
auto TiledArray::detail::data ( T &  t)
inline

Container data pointer accessor.

Template Parameters
TThe container type
Parameters
tA container object
Returns
A pointer to the first element of the container, v

Definition at line 89 of file utility.h.

Here is the caller graph for this function:

◆ data() [2/7]

template<typename T , typename std::enable_if<! std::is_pointer< T >::value >::type * = nullptr>
auto TiledArray::detail::data ( const T &  t)
inline

Container data pointer accessor.

Template Parameters
TThe container type
Parameters
tA container object
Returns
A pointer to the first element of the container, v

Definition at line 101 of file utility.h.

◆ data() [3/7]

template<typename T , typename std::enable_if< std::is_pointer< T >::value >::type * = nullptr>
T TiledArray::detail::data ( t)
inline

Pointer data adapter.

Template Parameters
TThe container type
Parameters
tA pointer
Returns
t (pass through)

Definition at line 111 of file utility.h.

◆ data() [4/7]

template<typename T , std::size_t N>
T* TiledArray::detail::data ( T(&)  a[N])
inline

Array data pointer accessor.

Template Parameters
TThe array type
Parameters
aThe c-style array object
Returns
A pointer to the first element of the array

Definition at line 119 of file utility.h.

◆ data() [5/7]

template<typename T , std::size_t N>
const T* TiledArray::detail::data ( const T(&)  a[N])
inline

Array data pointer accessor.

Template Parameters
TThe array type
Parameters
aThe c-style array object
Returns
A pointer to the first element of the array

Definition at line 127 of file utility.h.

◆ data() [6/7]

template<typename T >
T* TiledArray::detail::data ( std::initializer_list< T > &  l)
inline

Initializer list data pointer accessor.

Template Parameters
TThe initializer list element type
Parameters
lAn initializer list object
Returns
A pointer to the first element of the initializer list, l

Definition at line 136 of file utility.h.

◆ data() [7/7]

template<typename T >
const T* TiledArray::detail::data ( const std::initializer_list< T > &  l)
inline

Initializer list const data pointer accessor.

Template Parameters
TThe initializer list element type
Parameters
lAn initializer list object
Returns
A const pointer to the first element of the initializer list, l

Definition at line 144 of file utility.h.

◆ diagonal_range()

Range TiledArray::detail::diagonal_range ( Range const &  rng)
inline

Definition at line 40 of file diagonal_array.h.

Here is the call graph for this function:
Here is the caller graph for this function:

◆ diagonal_shape()

template<typename T >
Tensor<float> TiledArray::detail::diagonal_shape ( TiledRange const &  trange,
val 
)

Definition at line 58 of file diagonal_array.h.

Here is the call graph for this function:
Here is the caller graph for this function:

◆ dummy_annotation()

std::string TiledArray::detail::dummy_annotation ( unsigned int  DIM)
inline

Definition at line 38 of file utils.h.

Here is the caller graph for this function:

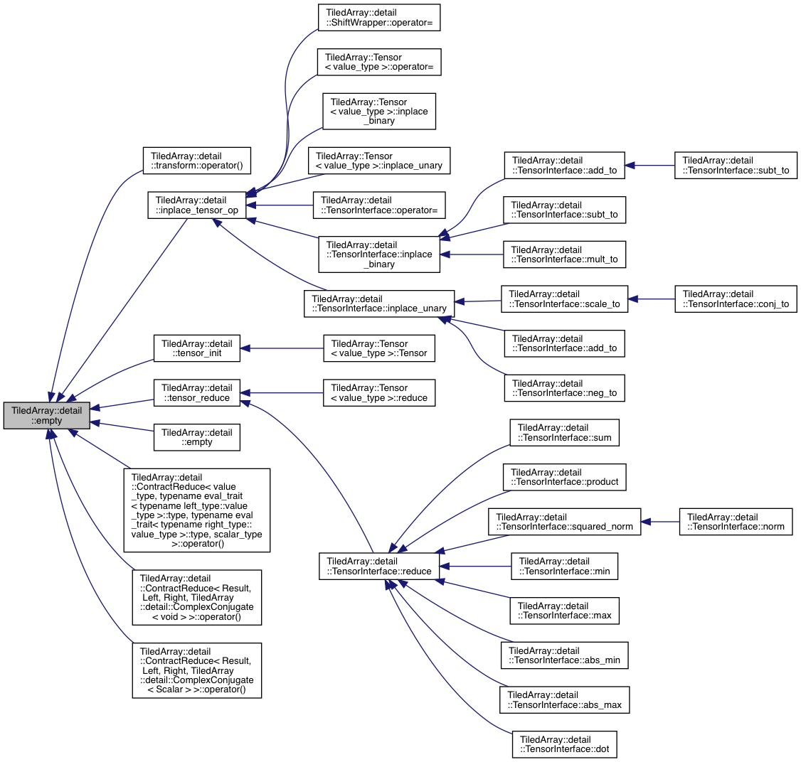
◆ empty() [1/2]

constexpr bool TiledArray::detail::empty ( )
inline

Test for empty tensors in an empty list.

This function is used as the termination step for the recursive empty() function. It also handles the case where there are no tensors in the list.

Returns
true

Definition at line 374 of file utility.h.

Here is the caller graph for this function:

◆ empty() [2/2]

template<typename T1 , typename... Ts>
bool TiledArray::detail::empty ( const T1 &  tensor1,
const Ts &...  tensors 
)
inline

Test for empty tensors.

Template Parameters
T1The first tensor type
TsThe remaining tensor types
Parameters
tensor1The first tensor to test
tensorsThe remaining tensors to test
Returns
true if one or more tensors are empty

Definition at line 384 of file utility.h.

Here is the call graph for this function:

◆ foreach() [1/2]

template<bool inplace = false, typename Op , typename ResultTile , typename ArgTile , typename... ArgTiles>
DistArray<ResultTile, DensePolicy> TiledArray::detail::foreach ( Op &&  op,
const_if_t< not inplace, DistArray< ArgTile, DensePolicy >> &  arg,
const DistArray< ArgTiles, DensePolicy > &...  args 
)
inline

base implementation of dense TiledArray::foreach

Note
can't autodeduce ResultTile from void Op(ResultTile,ArgTile)

Definition at line 135 of file foreach.h.

Here is the call graph for this function:

◆ foreach() [2/2]

template<bool inplace = false, typename Op , typename ResultTile , typename ArgTile , typename... ArgTiles>
DistArray<ResultTile, SparsePolicy> TiledArray::detail::foreach ( Op &&  op,
const ShapeReductionMethod  shape_reduction,
const_if_t< not inplace, DistArray< ArgTile, SparsePolicy >> &  arg,
const DistArray< ArgTiles, SparsePolicy > &...  args 
)
inline

base implementation of sparse TiledArray::foreach

Note
can't autodeduce ResultTile from void Op(ResultTile,ArgTile)

Definition at line 174 of file foreach.h.

Here is the call graph for this function:

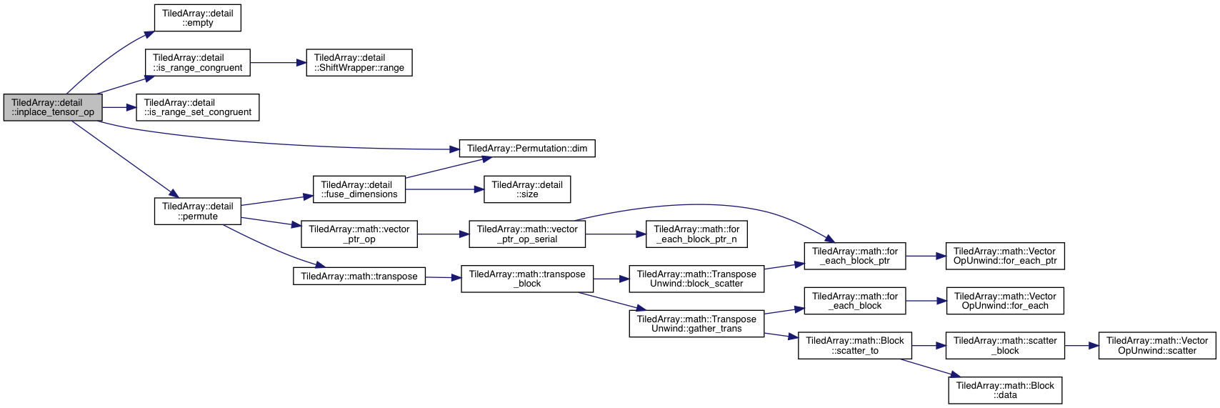
◆ fuse_dimensions()

template<typename SizeType >
void TiledArray::detail::fuse_dimensions ( SizeType *MADNESS_RESTRICT const  fused_size,
SizeType *MADNESS_RESTRICT const  fused_weight,
const SizeType *MADNESS_RESTRICT const  size,
const Permutation perm 
)
inline

Compute the fused dimensions for permutation.

This function will compute the fused dimensions of a tensor for use in permutation algorithms. The idea is to partition the stride 1 dimensions in both the input and output tensor, which yields a forth-order tensor (second- and third-order tensors have size of 1 and stride of 0 in the unused dimensions).

Template Parameters
SizeTypeAn unsigned integral type
Parameters
[out]fused_sizeAn array for the fused size output
[out]fused_weightAn array for the fused weight output
[in]sizeAn array that holds the unfused size information of the argument tensor
[in]permThe permutation that will be applied to the argument tensor(s).

Definition at line 51 of file permute.h.

Here is the call graph for this function:
Here is the caller graph for this function:

◆ inner_product()

template<typename L , typename R , typename std::enable_if<! is_complex< L >::value >::type * = nullptr>
TILEDARRAY_FORCE_INLINE auto TiledArray::detail::inner_product ( const L  l,
const R  r 
)

Inner product of a real value and a numeric value.

Inner product of a complex value and a numeric value.

Template Parameters
LA real scalar type
RA numeric type
Returns
r
Template Parameters
LA complex type
RA numeric type
Returns
r

Definition at line 65 of file complex.h.

Here is the caller graph for this function:

◆ inner_size() [1/2]

template<typename T1 , typename T2 , typename std::enable_if<! is_contiguous_tensor< T1 >::value &&is_contiguous_tensor< T2 >::value >::type * = nullptr>
T1::size_type TiledArray::detail::inner_size ( const T1 &  tensor1,
const T2 &  tensor2 
)
inline

Get the inner size of two tensors.

This function searches of the largest, common contiguous size in the ranges of two non-contiguous tensors. At a minimum, this is equal to the size of the stride-one dimension.

Template Parameters
T1The first tensor type
T2The secont tensor type
Parameters
tensor1The first tensor to be tested
Returns
The largest contiguous, inner-dimension size.

This function searches of the largest, common contiguous size in the ranges of two non-contiguous tensors. At a minimum, this is equal to the size of the stride-one dimension.

Template Parameters
T1The first tensor type
T2The secont tensor type
Parameters
tensor2The second tensor to be tested
Returns
The largest contiguous, inner-dimension size.

This function searches of the largest, common contiguous size in the ranges of two non-contiguous tensors. At a minimum, this is equal to the size of the stride-one dimension.

Template Parameters
T1The first tensor type
T2The secont tensor type
Parameters
tensor1The first tensor to be tested
tensor2The second tensor to be tested
Returns
The largest common, contiguous inner-dimension size of the two tensors.

Definition at line 313 of file utility.h.

Here is the call graph for this function:
Here is the caller graph for this function:

◆ inner_size() [2/2]

template<typename T , typename std::enable_if<! is_contiguous_tensor< T >::value >::type * = nullptr>
T::size_type TiledArray::detail::inner_size ( const T &  tensor)
inline

Get the inner size.

This function searches of the largest contiguous size in the range of a non-contiguous tensor. At a minimum, this is equal to the size of the stride-one dimension.

Template Parameters
TA tensor type
Parameters
tensorThe tensor to be tested
Returns
The largest contiguous, inner-dimension size.

Definition at line 363 of file utility.h.

Here is the call graph for this function:

◆ inner_size_helper() [1/2]

template<typename T >
T::size_type TiledArray::detail::inner_size_helper ( const T &  tensor)
inline

Get the inner size.

This function searches of the largest contiguous size in the range of a non-contiguous tensor. At a minimum, this is equal to the size of the stride-one dimension.

Template Parameters
TA tensor type
Parameters
tensorThe tensor to be tested
Returns
The largest contiguous, inner-dimension size.

Definition at line 244 of file utility.h.

Here is the call graph for this function:
Here is the caller graph for this function:

◆ inner_size_helper() [2/2]

template<typename T1 , typename T2 >
T1::size_type TiledArray::detail::inner_size_helper ( const T1 &  tensor1,
const T2 &  tensor2 
)
inline

Get the inner size of two tensors.

This function searches of the largest, common contiguous size in the ranges of two non-contiguous tensors. At a minimum, this is equal to the size of the stride-one dimension.

Template Parameters
T1The first tensor type
T2The secont tensor type
Parameters
tensor1The first tensor to be tested
tensor2The second tensor to be tested
Returns
The largest contiguous, inner-dimension size of the two tensors.

Definition at line 275 of file utility.h.

Here is the call graph for this function:

◆ inplace_tensor_op() [1/2]

template<typename Op , typename TR , typename... Ts, typename std::enable_if< is_tensor< TR, Ts... >::value &&is_contiguous_tensor< TR, Ts... >::value >::type * = nullptr>
void TiledArray::detail::inplace_tensor_op ( Op &&  op,
TR &  result,
const Ts &...  tensors 
)
inline

In-place tensor operations with contiguous data.

In-place tensor of tensors operations with non-contiguous data.

In-place tensor operations with non-contiguous data.

In-place tensor of tensors operations with contiguous data.

This function sets the elements of result with the result of op(tensors[i]...)

Template Parameters
OpThe element initialization operation type
TRThe result tensor type
TsThe remaining argument tensor types
Parameters
[in]opThe result tensor element initialization operation
[in,out]resultThe result tensor
[in]tensorsThe argument tensors

This function sets the i -th element of result with the result of op(tensors[i]...)

Template Parameters
OpThe element initialization operation type
TRThe result tensor type
TsThe remaining argument tensor types
Parameters
[in]opThe result tensor element initialization operation
[in,out]resultThe result tensor
[in]tensorsThe argument tensors

Definition at line 163 of file kernels.h.

Here is the call graph for this function:
Here is the caller graph for this function:

◆ inplace_tensor_op() [2/2]

template<typename InputOp , typename OutputOp , typename TR , typename T1 , typename... Ts, typename std::enable_if< is_tensor< TR, T1, Ts... >::value &&is_contiguous_tensor< TR, T1, Ts... >::value >::type * = nullptr>
void TiledArray::detail::inplace_tensor_op ( InputOp &&  input_op,
OutputOp &&  output_op,
const Permutation perm,
TR &  result,
const T1 &  tensor1,
const Ts &...  tensors 
)
inline

In-place tensor permutation operations with contiguous data.

In-place tensor of tensors permutation operations with contiguous data.

This function sets the i -th element of result with the result of op(tensor1[i],tensors[i]...) The expected signature of the input operations is:

Result::value_type op(const T1::value_type, const Ts::value_type...)

The expected signature of the output operations is:

void op(TR::value_type*, const TR::value_type)
Template Parameters
InputOpThe input operation type
OutputOpThe output operation type
TRThe result tensor type
T1The first argument tensor type
TsThe remaining argument tensor types
Parameters
[in]input_opThe operation that is used to generate the output value from the input arguments
[in]output_opThe operation that is used to set the value of the result tensor given the element pointer and the result value
[in]permThe permutation applied to the argument tensors
[in,out]resultThe result tensor
[in]tensor1The first argument tensor
[in]tensorsThe remaining argument tensors

This function sets the i -th element of result with the result of op(tensor1[i], tensors[i]...) The expected signature of the input operations is:

Result::value_type op(const T1::value_type::value_type, const Ts::value_type::value_type...)

The expected signature of the output operations is:

void op(TR::value_type::value_type*, const TR::value_type::value_type)
Template Parameters
InputOpThe input operation type
OutputOpThe output operation type
TRThe result tensor type
T1The first argument tensor type
TsThe remaining argument tensor types
Parameters
[in]input_opThe operation that is used to generate the output value from the input arguments
[in]output_opThe operation that is used to set the value of the result tensor given the element pointer and the result value
[in]permThe permutation applied to the argument tensors
[in,out]resultThe result tensor
[in]tensor1The first argument tensor
[in]tensorsThe remaining argument tensors

Definition at line 225 of file kernels.h.

Here is the call graph for this function:

◆ is_congruent() [1/4]

template<typename Range >
bool TiledArray::detail::is_congruent ( const Range r1,
const Range r2 
)
inline

Test the two ranges are congruent.

This function tests that the rank, lower bound, and upper bound of r1 is equal to that of r2.

Template Parameters
RangeThe range type
Parameters
r1The first Range to compare
r2The second Range to compare

Definition at line 69 of file utility.h.

Here is the caller graph for this function:

◆ is_congruent() [2/4]

template<>
bool TiledArray::detail::is_congruent ( const BlockRange r1,
const BlockRange r2 
)
inline

Test that two BlockRange are congruent.

This function tests that the rank, extent of r1 is equal to that of r2.

Parameters
r1The first BlockRange to compare
r2The second BlockRange to compare

Definition at line 79 of file utility.h.

Here is the call graph for this function:

◆ is_congruent() [3/4]

template<typename Range >
bool TiledArray::detail::is_congruent ( const BlockRange r1,
const Range r2 
)
inline

Test that BlockRange and Range are congruent.

This function tests that the rank, extent of r1 is equal to that of r2.

Template Parameters
RangeThe range type
Parameters
r1The BlockRange to compare
r2The Range to compare

Definition at line 92 of file utility.h.

Here is the call graph for this function:

◆ is_congruent() [4/4]

template<typename Range >
bool TiledArray::detail::is_congruent ( const Range r1,
const BlockRange r2 
)
inline

Test that Range and BlockRange are congruent.

This function tests that the rank, extent of r1 is equal to that of r2.

Template Parameters
RangeThe range type
Parameters
r1The Range to compare
r2The BlockRange to compare

Definition at line 105 of file utility.h.

Here is the call graph for this function:

◆ is_range_congruent() [1/3]

template<typename T1 , typename T2 , typename std::enable_if<!(is_shifted< T1 >::value||is_shifted< T2 >::value)>::type * = nullptr>
bool TiledArray::detail::is_range_congruent ( const T1 &  tensor1,
const T2 &  tensor2 
)
inline

Test that the ranges of a pair of tensors are congruent.

Test that the ranges of a pair of shifted tensors are congruent.

This function tests that the rank, lower bound, and upper bound of tensor1 is equal to that of tensor2.

Template Parameters
T1The first tensor type
T2The second tensor type
Parameters
tensor1The first tensor to be compared
tensor2The second tensor to be compared
Returns
true if the rank and extents of the two tensors equal, otherwise false.

This function tests that the extents of the two tensors are equal. One or both of the tensors may be shifted.

Template Parameters
T1The first tensor type
T2The second tensor type
Parameters
tensor1The first tensor to be compared
tensor2The second tensor to be compared
Returns
true if the rank and extents of the two tensors equal, otherwise false.

Definition at line 122 of file utility.h.

Here is the call graph for this function:

◆ is_range_congruent() [2/3]

template<typename Left , typename Right >
bool TiledArray::detail::is_range_congruent ( const Left &  left,
const ShiftWrapper< Right > &  right 
)
inline

Check for congruent range objects with a shifted tensor.

Template Parameters
LeftThe left-hand tensor type
RightThe right-hand tensor type
Parameters
leftThe left-hand tensor
rightThe right-hand tensor
Returns
true if the lower and upper bounds of the left- and right-hand tensor ranges are equal, otherwise false

Definition at line 122 of file shift_wrapper.h.

Here is the call graph for this function:
Here is the caller graph for this function:

◆ is_range_congruent() [3/3]

template<typename T1 , typename T2 , typename std::enable_if<!(is_shifted< T1 >::value||is_shifted< T2 >::value)>::type * = nullptr>
bool TiledArray::detail::is_range_congruent ( const T1 &  tensor1,
const T2 &  tensor2,
const Permutation perm 
)
inline

Test that the ranges of a pair of permuted tensors are congruent.

This function tests that the rank, lower bound, and upper bound of tensor1 is equal to that of the permuted range of tensor2.

Template Parameters
T1The first tensor type
T2The second tensor type
Parameters
tensor1The first tensor to be compared
tensor2The second tensor to be compared
permThe permutation to be applied to tensor2
Returns
true if the rank and extents of the two tensors equal, otherwise false.

Definition at line 140 of file utility.h.

Here is the call graph for this function:

◆ is_range_set_congruent() [1/4]

template<typename T >
constexpr bool TiledArray::detail::is_range_set_congruent ( const Permutation perm,
const T &  tensor 
)
inline

Test that the ranges of a permuted tensor is congruent with itself.

This function is used as the termination step for the recursive is_range_set_congruent() function, and to handle the case of a single tensor.

Template Parameters
TThe tensor type
Parameters
permThe permutation
tensorThe tensor
Returns
true

Definition at line 179 of file utility.h.

Here is the caller graph for this function:

◆ is_range_set_congruent() [2/4]

template<typename T1 , typename T2 , typename... Ts>
bool TiledArray::detail::is_range_set_congruent ( const Permutation perm,
const T1 &  tensor1,
const T2 &  tensor2,
const Ts &...  tensors 
)
inline

Test that the ranges of a permuted set of tensors are congruent.

Template Parameters
T1The first tensor type
T2The second tensor type
TsThe remaining tensor types
Parameters
permThe permutation to be applied to tensor2 and tensors...
tensor1The first tensor to be compared
tensor2The second tensor to be compared
tensorsThe remaining tensor to be compared in recursive steps
Returns
true if all permuted tensors in the list are congruent with the first tensor in the set, otherwise false.

Definition at line 195 of file utility.h.

Here is the call graph for this function:

◆ is_range_set_congruent() [3/4]

template<typename T >
constexpr bool TiledArray::detail::is_range_set_congruent ( const T &  tensor)
inline

Test that the ranges of a tensor is congruent with itself.

This function is used as the termination step for the recursive is_range_set_congruent() function, and to handle the case of a single tensor.

Template Parameters
TThe tensor type
Parameters
tensorThe tensor
Returns
true

Definition at line 212 of file utility.h.

◆ is_range_set_congruent() [4/4]

template<typename T1 , typename T2 , typename... Ts>
bool TiledArray::detail::is_range_set_congruent ( const T1 &  tensor1,
const T2 &  tensor2,
const Ts &...  tensors 
)
inline

Test that the ranges of a set of tensors are congruent.

Template Parameters
T1The first tensor type
T2The second tensor type
TsThe remaining tensor types
Parameters
tensor1The first tensor to be compared
tensor2The second tensor to be compared
tensorsThe remaining tensor to be compared in recursive steps
Returns
true if all tensors in the list are congruent with the first tensor in the set, otherwise false.

Definition at line 227 of file utility.h.

Here is the call graph for this function:

◆ make_shape()

template<bool sparse>
auto TiledArray::detail::make_shape ( World &  world,
const TiledArray::TiledRange trange 
)

◆ make_shape< false >()

template<>
auto TiledArray::detail::make_shape< false > ( World &  ,
const TiledArray::TiledRange  
)
inline

Definition at line 133 of file btas.h.

◆ make_shape< true >()

template<>
auto TiledArray::detail::make_shape< true > ( World &  world,
const TiledArray::TiledRange trange 
)
inline

Definition at line 127 of file btas.h.

Here is the call graph for this function:

◆ make_ta_range() [1/2]

const TiledArray::Range& TiledArray::detail::make_ta_range ( const TiledArray::Range range)
inline

Definition at line 43 of file btas.h.

Here is the caller graph for this function:

◆ make_ta_range() [2/2]

template<CBLAS_ORDER Order, typename... Args>
TiledArray::Range TiledArray::detail::make_ta_range ( const btas::RangeNd< Order, Args... > &  range)
inline

makes TiledArray::Range from a btas::RangeNd

Parameters
[in]rangea btas::RangeNd object
Exceptions
TiledArray::Exceptionif range is non-row-major

Definition at line 52 of file btas.h.

◆ make_tile()

template<typename T >
Tile<T> TiledArray::detail::make_tile ( T &&  t)

Factory function for tiles.

Template Parameters
TA tensor type
Parameters
tA tensor object
Returns
A tile that wraps a copy of t.

Definition at line 279 of file tile.h.

Here is the caller graph for this function:

◆ make_tran_it() [1/2]

template<typename Iter1 , typename Iter2 , typename Op >
BinaryTransformIterator<Iter1, Iter2, Op> TiledArray::detail::make_tran_it ( Iter1  it1,
Iter2  it2,
Op  op 
)

Binary Transform iterator factory.

Template Parameters
Iter1First iterator type
Iter2Second iterator type
OpThe binary transform type
Parameters
it1First iterator
it2Second iterator
opThe binary transform object
Returns
A binary transform iterator

Definition at line 424 of file transform_iterator.h.

◆ make_tran_it() [2/2]

template<typename Iter , typename Op >
UnaryTransformIterator<Iter, Op> TiledArray::detail::make_tran_it ( Iter  it,
Op  op 
)

Unary Transform iterator factory.

Template Parameters
IterThe iterator type
OpThe binary transform type
Parameters
itThe iterator
opThe binary transform object
Returns
A unary transform iterator

Definition at line 436 of file transform_iterator.h.

◆ norm() [1/2]

template<typename R , typename std::enable_if<! is_complex< R >::value >::type * = nullptr>
TILEDARRAY_FORCE_INLINE R TiledArray::detail::norm ( const R  r)

Wrapper function for std::norm

This function disables the call to std::conj for real values to prevent the result from being converted into a complex value.

Template Parameters
RA real scalar type
Parameters
rThe real scalar
Returns
r

Definition at line 89 of file complex.h.

Here is the caller graph for this function:

◆ norm() [2/2]

template<typename R >
TILEDARRAY_FORCE_INLINE R TiledArray::detail::norm ( const std::complex< R >  z)

Compute the norm of a complex number z

\[ {\rm norm}(z) = zz^* = {\rm Re}(z)^2 + {\rm Im}(z)^2 \]

Template Parameters
RThe scalar type
Parameters
zThe complex scalar
Returns
The complex conjugate of z

Definition at line 102 of file complex.h.

◆ operator &()

template<typename Block >
Bitset<Block> TiledArray::detail::operator& ( Bitset< Block >  left,
const Bitset< Block > &  right 
)

Bitwise and operator of bitset.

Template Parameters
BlockThe bitset block type
Parameters
leftThe left-hand bitset
rightThe right-hand bitset
Returns
The a intersection of the left and right bitsets

Definition at line 615 of file bitset.h.

◆ operator!=() [1/3]

template<typename Impl >
bool TiledArray::detail::operator!= ( const TileReference< Impl > &  a,
const TileReference< Impl > &  b 
)

inequality operator for TileReference objects

Definition at line 129 of file array_impl.h.

◆ operator!=() [2/3]

template<typename T , typename Container >
bool TiledArray::detail::operator!= ( const RangeIterator< T, Container > &  left_it,
const RangeIterator< T, Container > &  right_it 
)

Inequality operator.

Compares the iterators for inequality.

Template Parameters
TThe value type of the iterator
ContainerThe container that the iterator references
Parameters
left_itThe left-hand iterator to be compared
right_itThe right-hand iterator to be compared
Returns
true if the value or container are not equal for the left_it and right_it , otherwise false .

Definition at line 173 of file range_iterator.h.

◆ operator!=() [3/3]

template<typename Impl >
bool TiledArray::detail::operator!= ( const TileConstReference< Impl > &  a,
const TileConstReference< Impl > &  b 
)

inequality operator for TileConstReference objects

Definition at line 195 of file array_impl.h.

◆ operator*() [1/7]

template<typename L , typename R >
TILEDARRAY_FORCE_INLINE auto TiledArray::detail::operator* ( const L  value,
const ComplexConjugate< R >  op 
)

Definition at line 194 of file complex.h.

Here is the call graph for this function:

◆ operator*() [2/7]

template<typename L >
TILEDARRAY_FORCE_INLINE auto TiledArray::detail::operator* ( const L  value,
const ComplexConjugate< void > &   
)

Definition at line 199 of file complex.h.

Here is the call graph for this function:

◆ operator*() [3/7]

template<typename L >
TILEDARRAY_FORCE_INLINE auto TiledArray::detail::operator* ( const L  value,
const ComplexConjugate< ComplexNegTag > &   
)

Definition at line 204 of file complex.h.

Here is the call graph for this function:

◆ operator*() [4/7]

template<typename L , typename R >
TILEDARRAY_FORCE_INLINE auto TiledArray::detail::operator* ( const ComplexConjugate< L >  op,
const R  value 
)

Definition at line 210 of file complex.h.

Here is the call graph for this function:

◆ operator*() [5/7]

template<typename R >
TILEDARRAY_FORCE_INLINE auto TiledArray::detail::operator* ( const ComplexConjugate< void >  ,
const R  value 
)

Definition at line 215 of file complex.h.

Here is the call graph for this function:

◆ operator*() [6/7]

template<typename R >
TILEDARRAY_FORCE_INLINE auto TiledArray::detail::operator* ( const ComplexConjugate< ComplexNegTag ,
const R  value 
)

Definition at line 220 of file complex.h.

Here is the call graph for this function:

◆ operator*() [7/7]

template<typename T >
std::vector<T> TiledArray::detail::operator* ( const Permutation perm,
const SizeArray< T > &  orig 
)
inline

Definition at line 437 of file size_array.h.

Here is the call graph for this function:

◆ operator*=() [1/3]

template<typename L , typename R , typename std::enable_if<! std::is_void< R >::value >::type * = nullptr>
TILEDARRAY_FORCE_INLINE L& TiledArray::detail::operator*= ( L &  value,
const ComplexConjugate< R >  op 
)

Definition at line 227 of file complex.h.

Here is the call graph for this function:

◆ operator*=() [2/3]

template<typename L >
TILEDARRAY_FORCE_INLINE L& TiledArray::detail::operator*= ( L &  value,
const ComplexConjugate< void > &   
)

Definition at line 234 of file complex.h.

Here is the call graph for this function:

◆ operator*=() [3/3]

template<typename L >
TILEDARRAY_FORCE_INLINE L& TiledArray::detail::operator*= ( L &  value,
const ComplexConjugate< ComplexNegTag > &   
)

Definition at line 241 of file complex.h.

Here is the call graph for this function:

◆ operator<<() [1/5]

template<typename Impl >
std::ostream& TiledArray::detail::operator<< ( std::ostream &  os,
const TileReference< Impl > &  a 
)

redirect operator to std::ostream for TileReference objects

Definition at line 136 of file array_impl.h.

◆ operator<<() [2/5]

template<typename Impl >
std::ostream& TiledArray::detail::operator<< ( std::ostream &  os,
const TileConstReference< Impl > &  a 
)

redirect operator to std::ostream for TileConstReference objects

Definition at line 202 of file array_impl.h.

◆ operator<<() [3/5]

template<typename T >
std::ostream& TiledArray::detail::operator<< ( std::ostream &  os,
const SizeArray< T > &  size_array 
)
inline

Definition at line 444 of file size_array.h.

Here is the call graph for this function:

◆ operator<<() [4/5]

template<typename T >
std::ostream& TiledArray::detail::operator<< ( std::ostream &  os,
const ValArray< T > &  val_array 
)
inline

Definition at line 456 of file val_array.h.

Here is the call graph for this function:

◆ operator<<() [5/5]

template<typename Block >
std::ostream& TiledArray::detail::operator<< ( std::ostream &  os,
const Bitset< Block > &  bitset 
)

Definition at line 646 of file bitset.h.

Here is the call graph for this function:

◆ operator==() [1/3]

template<typename Impl >
bool TiledArray::detail::operator== ( const TileReference< Impl > &  a,
const TileReference< Impl > &  b 
)

comparison operator for TileReference objects

Definition at line 122 of file array_impl.h.

Here is the call graph for this function:

◆ operator==() [2/3]

template<typename T , typename Container >
bool TiledArray::detail::operator== ( const RangeIterator< T, Container > &  left_it,
const RangeIterator< T, Container > &  right_it 
)

Equality operator.

Compares the iterators for equality. They must reference the same range object to be considered equal.

Template Parameters
TThe value type of the iterator
ContainerThe container that the iterator references
Parameters
left_itThe left-hand iterator to be compared
right_itThe right-hand iterator to be compared
Returns
true if the value and container are equal for the left_it and right_it , otherwise false .

Definition at line 156 of file range_iterator.h.

◆ operator==() [3/3]

template<typename Impl >
bool TiledArray::detail::operator== ( const TileConstReference< Impl > &  a,
const TileConstReference< Impl > &  b 
)

comparison operator for TileConstReference objects

Definition at line 188 of file array_impl.h.

Here is the call graph for this function:

◆ operator^()

template<typename Block >
Bitset<Block> TiledArray::detail::operator^ ( Bitset< Block >  left,
const Bitset< Block > &  right 
)

Bitwise xor operator of bitset.

Template Parameters
BlockThe bitset block type
Parameters
leftThe left-hand bitset
rightThe right-hand bitset
Returns
The union of the left and right bitsets

Definition at line 640 of file bitset.h.

◆ operator|()

template<typename Block >
Bitset<Block> TiledArray::detail::operator| ( Bitset< Block >  left,
const Bitset< Block > &  right 
)

Bitwise or operator of bitset.

Template Parameters
BlockThe bitset block type
Parameters
leftThe left-hand bitset
rightThe right-hand bitset
Returns
The union of the left and right bitsets

Definition at line 627 of file bitset.h.

◆ permute()

template<typename InputOp , typename OutputOp , typename Result , typename Arg0 , typename... Args>
void TiledArray::detail::permute ( InputOp &&  input_op,
OutputOp &&  output_op,
Result &  result,
const Permutation perm,
const Arg0 &  arg0,
const Args &...  args 
)
inline

Construct a permuted tensor copy.

The expected signature of the input operations is:

Result::value_type input_op(const Arg0::value_type, const Args::value_type...)

The expected signature of the output operations is:

void output_op(Result::value_type*, const Result::value_type)
Template Parameters
InputOpThe input operation type
OutputOpThe output operation type
ResultThe result tensor type
Arg0The first tensor argument type
ArgsThe remaining tensor argument types
Parameters
input_opThe operation that is used to generate the output value from the input arguments
output_opThe operation that is used to set the value of the result tensor given the element pointer and the result value
argsThe data pointers of the tensors to be permuted
permThe permutation that will be applied to the copy

Definition at line 122 of file permute.h.

Here is the call graph for this function:
Here is the caller graph for this function:

◆ permute_array()

template<typename Perm , typename Arg , typename Result >
void TiledArray::detail::permute_array ( const Perm &  perm,
const Arg &  arg,
Result &  result 
)
inline

Create a permuted copy of an array.

Template Parameters
PermThe permutation type
ArgThe input array type
ResultThe output array type
Parameters
[in]permThe permutation
[in]argThe input array to be permuted
[out]resultThe output array that will hold the permuted array

Definition at line 57 of file permutation.h.

Here is the call graph for this function:
Here is the caller graph for this function:

◆ print_array() [1/2]

template<typename A >
void TiledArray::detail::print_array ( std::ostream &  out,
const A &  a,
const std::size_t  n 
)
inline

Print the content of an array like object.

Template Parameters
AThe array container type
Parameters
outA standard output stream
aThe array-like container to be printed
nThe number of elements in the array.

Definition at line 153 of file utility.h.

Here is the caller graph for this function:

◆ print_array() [2/2]

template<typename A >
void TiledArray::detail::print_array ( std::ostream &  out,
const A &  a 
)
inline

Print the content of an array like object.

Template Parameters
AThe array container type
Parameters
outA standard output stream
aThe array-like container to be printed

Definition at line 169 of file utility.h.

Here is the call graph for this function:

◆ size() [1/5]

template<typename T , std::size_t N>
constexpr std::size_t TiledArray::detail::size ( T(&)  [N])
inline

Array size accessor.

Template Parameters
TThe array type
NThe size of the array
Returns
The size of c-stype array

Definition at line 47 of file utility.h.

Here is the caller graph for this function:

◆ size() [2/5]

template<typename T , std::size_t N>
constexpr std::size_t TiledArray::detail::size ( const std::array< T, N > &  )
inline

Array size accessor.

Template Parameters
TThe array type
NThe size of the array
Returns
The size of c-stype array

Definition at line 55 of file utility.h.

◆ size() [3/5]

template<typename T , typename std::enable_if<! std::is_array< T >::value >::type * = nullptr>
auto TiledArray::detail::size ( const T &  a)
inline

Array size accessor.

Template Parameters
TThe array type
Parameters
aAn array object
Returns
The size of array a

Definition at line 64 of file utility.h.

◆ size() [4/5]

template<typename T >
auto TiledArray::detail::size ( std::initializer_list< T >  a)
inline

Array size accessor.

Template Parameters
TThe initializer list element type
Parameters
aAn initializer_list object
Returns
The size of initializer_list a

Definition at line 72 of file utility.h.

◆ size() [5/5]

template<typename ... Ts>
auto TiledArray::detail::size ( const std::tuple< Ts... > &  a)
inline

Tuple size accessor.

Template Parameters
TsThe tuple element types
Parameters
aA tuple object
Returns
The size of tuple a

Definition at line 80 of file utility.h.

◆ swap()

template<typename B >
void TiledArray::detail::swap ( Bitset< B > &  b0,
Bitset< B > &  b1 
)
inline

Definition at line 593 of file bitset.h.

Here is the call graph for this function:
Here is the caller graph for this function:

◆ tensor_init() [1/3]

template<typename Op , typename TR , typename... Ts, typename std::enable_if< is_tensor< TR, Ts... >::value &&is_contiguous_tensor< TR, Ts... >::value >::type * = nullptr>
void TiledArray::detail::tensor_init ( Op &&  op,
TR &  result,
const Ts &...  tensors 
)
inline

Initialize tensor with contiguous tensor arguments.

Initialize tensor of tensors with contiguous tensor arguments.

This function initializes the i -th element of result with the result of op(tensors[i]...)

Precondition
The memory of tensor1 has been allocated but not initialized.
Template Parameters
OpThe element initialization operation type
TRThe result tensor type
TsThe argument tensor types
Parameters
[in]opThe result tensor element initialization operation
[out]resultThe result tensor
[in]tensorsThe argument tensors

Definition at line 366 of file kernels.h.

Here is the call graph for this function:
Here is the caller graph for this function:

◆ tensor_init() [2/3]

template<typename Op , typename TR , typename T1 , typename... Ts, typename std::enable_if< is_tensor< TR, T1, Ts... >::value &&is_contiguous_tensor< TR, T1, Ts... >::value >::type * = nullptr>
void TiledArray::detail::tensor_init ( Op &&  op,
const Permutation perm,
TR &  result,
const T1 &  tensor1,
const Ts &...  tensors 
)
inline

Initialize tensor with permuted tensor arguments.

Initialize tensor of tensors with permuted tensor arguments.

This function initializes the i -th element of result with the result of op(tensor1[i], tensors[i]...)

Precondition
The memory of result has been allocated but not initialized.
Template Parameters
OpThe element initialization operation type
TRThe result tensor type
T1The first argument tensor type
TsThe argument tensor types
Parameters
[in]opThe result tensor element initialization operation
[in]permThe permutation that will be applied to tensor2
[out]resultThe result tensor
[in]tensor1The first argument tensor
[in]tensorsThe argument tensors

Definition at line 423 of file kernels.h.

Here is the call graph for this function:

◆ tensor_init() [3/3]

template<typename Op , typename TR , typename T1 , typename... Ts, typename std::enable_if< is_tensor< TR, T1, Ts... >::value &&is_contiguous_tensor< TR >::value &&! is_contiguous_tensor< T1, Ts... >::value >::type * = nullptr>
void TiledArray::detail::tensor_init ( Op &&  op,
TR &  result,
const T1 &  tensor1,
const Ts &...  tensors 
)
inline

Initialize tensor with one or more non-contiguous tensor arguments.

This function initializes the i -th element of result with the result of op(tensor1[i], tensors[i]...)

Precondition
The memory of tensor1 has been allocated but not initialized.
Template Parameters
OpThe element initialization operation type
T1The result tensor type
TsThe argument tensor types
Parameters
[in]opThe result tensor element initialization operation
[out]resultThe result tensor
[in]tensor1The first argument tensor
[in]tensorsThe argument tensors

This function initializes the i -th element of result with the result of op(tensor1[i],tensors[i]...)

Precondition
The memory of tensor1 has been allocated but not initialized.
Template Parameters
OpThe element initialization operation type
T1The result tensor type
TsThe argument tensor types
Parameters
[in]opThe result tensor element initialization operation
[out]resultThe result tensor
[in]tensor1The first argument tensor
[in]tensorsThe argument tensors

Definition at line 492 of file kernels.h.

Here is the call graph for this function:

◆ tensor_op() [1/2]

template<typename TR , typename Op , typename T1 , typename... Ts, typename std::enable_if< is_tensor< TR, T1, Ts... >::value||is_tensor_of_tensor< TR, T1, Ts... >::value >::type * = nullptr>
TR TiledArray::detail::tensor_op ( Op &&  op,
const T1 &  tensor1,
const Ts &...  tensors 
)
inline

Tensor operations with contiguous data.

This function sets the elements of the result tensor with op(tensor1[i], tensors[i]...)

Template Parameters
TRThe tensor result type
OpThe element-wise operation type
T1The first argument tensor type
TsThe remaining argument tensor types
Parameters
opThe result tensor element initialization operation
tensor1The first argument tensor
tensorsThe remaining argument tensors

Definition at line 60 of file kernels.h.

◆ tensor_op() [2/2]

template<typename TR , typename Op , typename T1 , typename... Ts, typename std::enable_if<(is_tensor< T1, Ts... >::value||is_tensor_of_tensor< TR, T1, Ts... >::value) &&is_contiguous_tensor< T1, Ts... >::value >::type * = nullptr>
TR TiledArray::detail::tensor_op ( Op &&  op,
const Permutation perm,
const T1 &  tensor1,
const Ts &...  tensors 
)
inline

Tensor permutation operations with contiguous data.

This function sets the elements of the result tensor with op(tensor1[i],tensors[i]...)

Template Parameters
TRThe tensor result type
OpThe element-wise operation type
T1The result tensor type
TsThe argument tensor types
Parameters
[in]opThe operation that is used to compute the result value from the input arguments
[in]permThe permutation applied to the argument tensors
[in]tensor1The first argument tensor
[in]tensorsThe remaining argument tensors

Definition at line 82 of file kernels.h.

◆ tensor_reduce()

template<typename ReduceOp , typename JoinOp , typename Scalar , typename T1 , typename... Ts, typename std::enable_if_t< is_tensor< T1, Ts... >::value &&is_contiguous_tensor< T1, Ts... >::value > * = nullptr>
Scalar TiledArray::detail::tensor_reduce ( ReduceOp &&  reduce_op,
JoinOp &&  join_op,
Scalar  identity,
const T1 &  tensor1,
const Ts &...  tensors 
)

Reduction operation for contiguous tensors.

Reduction operation for non-contiguous tensors of tensors.

Reduction operation for non-contiguous tensors.

Reduction operation for contiguous tensors of tensors.

Perform an element-wise reduction of the tensors by executing join_op(result, reduce_op(result, &tensor1[i], &tensors[i]...)) for each i in the index range of tensor1 . result is initialized to identity . If HAVE_INTEL_TBB is defined, the reduction will be executed in an undefined order, otherwise will execute in the order of increasing i .

Template Parameters
ReduceOpThe element-wise reduction operation type
JoinOpThe result operation type
ScalarA scalar type
T1The first argument tensor type
TsThe argument tensor types
Parameters
reduce_opThe element-wise reduction operation
identityThe initial value for the reduction and the result
tensor1The first tensor to be reduced
tensorsThe other tensors to be reduced
Returns
The reduced value of the tensor(s)

Perform an element-wise reduction of the tensors by executing join_op(result, reduce_op(tensor1[i], tensors[i]...)) for each i in the index range of tensor1 . result is initialized to identity . This will execute serially, in the order of increasing i (each element-wise reduction can however be executed in parallel, depending on the element type).

Template Parameters
ReduceOpThe element-wise reduction operation type
JoinOpThe result operation type
ScalarA scalar type
T1The first argument tensor type
TsThe argument tensor types
Parameters
reduce_opThe element-wise reduction operation
join_opThe result join operation
identityThe initial value for the reduction and the result
tensor1The first tensor to be reduced
tensorsThe other tensors to be reduced
Returns
The reduced value of the tensor(s)

Definition at line 579 of file kernels.h.

Here is the call graph for this function:
Here is the caller graph for this function:

◆ write_tiles_to_array()

template<typename Array , typename T >
void TiledArray::detail::write_tiles_to_array ( Array A,
val 
)

Definition at line 90 of file diagonal_array.h.

Here is the call graph for this function:
Here is the caller graph for this function: