TiledArray  0.7.0
tensor_interface.h File Reference
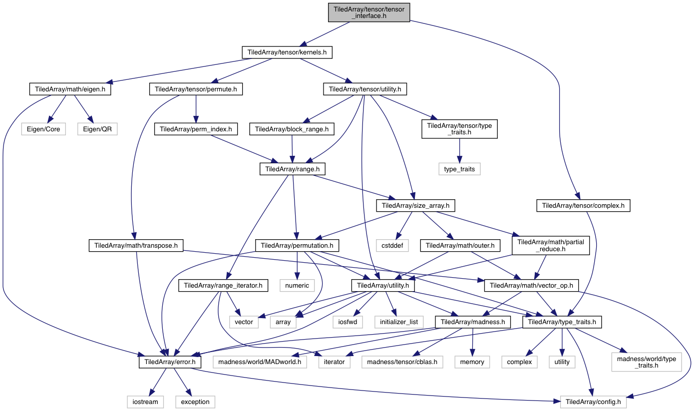
Include dependency graph for tensor_interface.h:
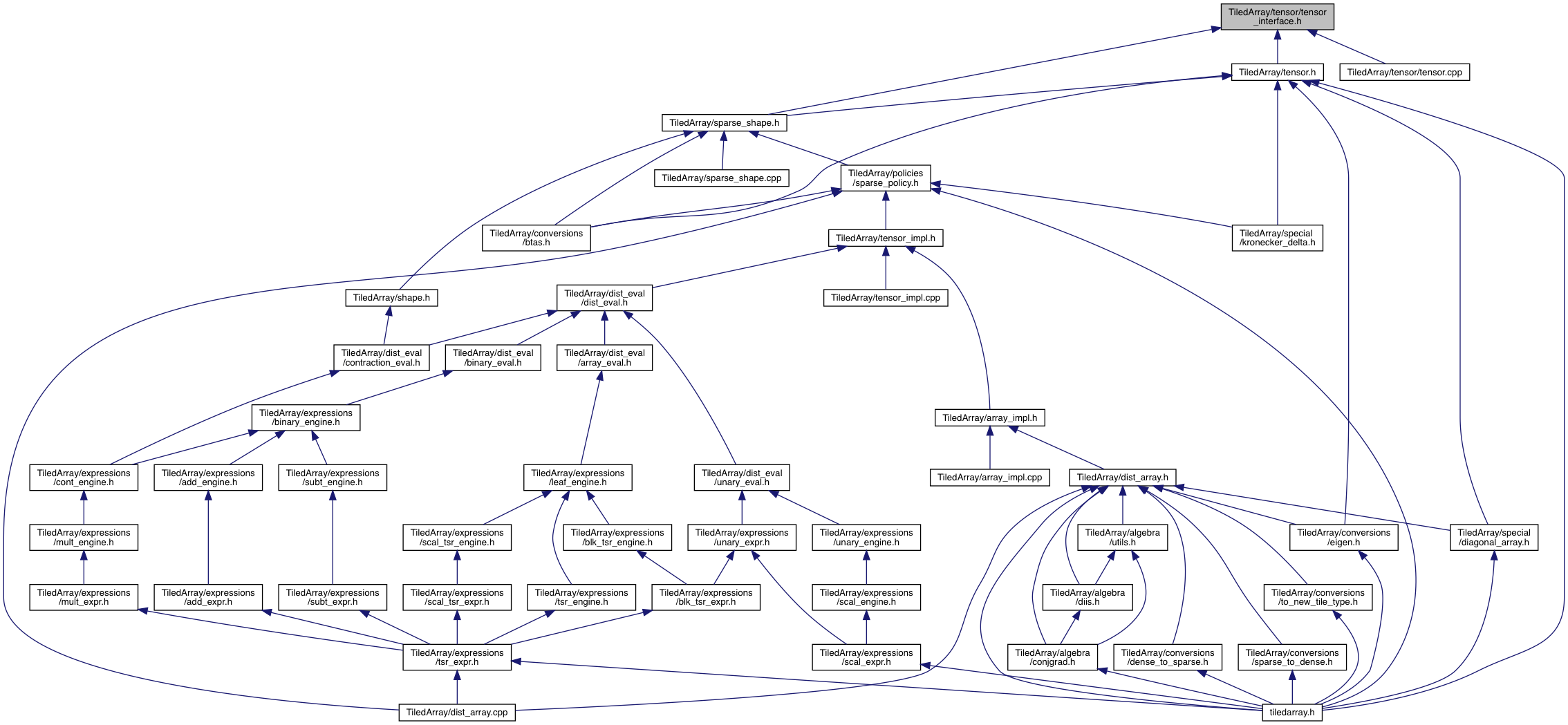
This graph shows which files directly or indirectly include this file:

Go to the source code of this file.

Classes

class  Eigen::aligned_allocator< typename >
 
class  TiledArray::Tensor< T, A >
 An N-dimensional tensor object. More...
 
class  TiledArray::detail::TensorInterface< T, R >
 Tensor interface for external data. More...
 
class  TiledArray::detail::TensorInterface< T, R >
 Tensor interface for external data. More...
 

Namespaces

 Eigen
 Forward declarations.
 
 TiledArray
 
 TiledArray::detail
 

Functions

template<typename T , typename Index >
void TiledArray::remap (detail::TensorInterface< T, Range > &, T *const, const Index &, const Index &)
 
template<typename T , typename Index >
void TiledArray::remap (detail::TensorInterface< const T, Range > &, T *const, const Index &, const Index &)
 
template<typename T >
void TiledArray::remap (detail::TensorInterface< T, Range > &, T *const, const std::initializer_list< std::size_t > &, const std::initializer_list< std::size_t > &)
 
template<typename T >
void TiledArray::remap (detail::TensorInterface< const T, Range > &, T *const, const std::initializer_list< std::size_t > &, const std::initializer_list< std::size_t > &)