TiledArray  0.7.0
tensor_map.h File Reference
#include <initializer_list>
#include <type_traits>
#include <TiledArray/range.h>
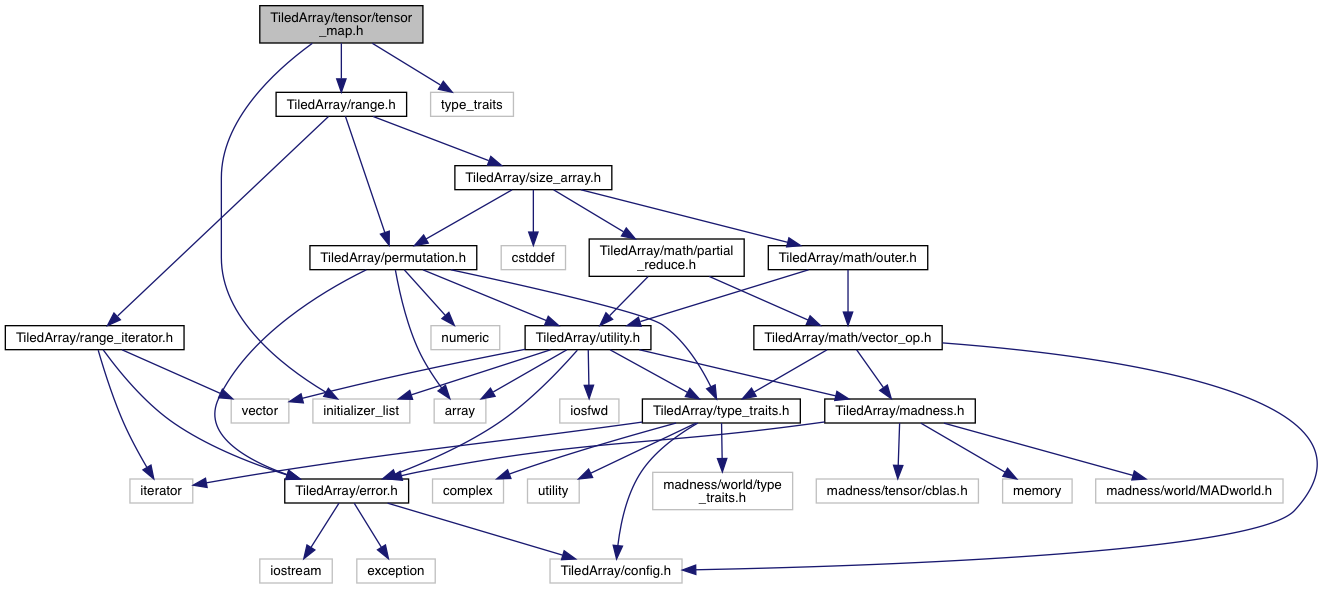
Include dependency graph for tensor_map.h:
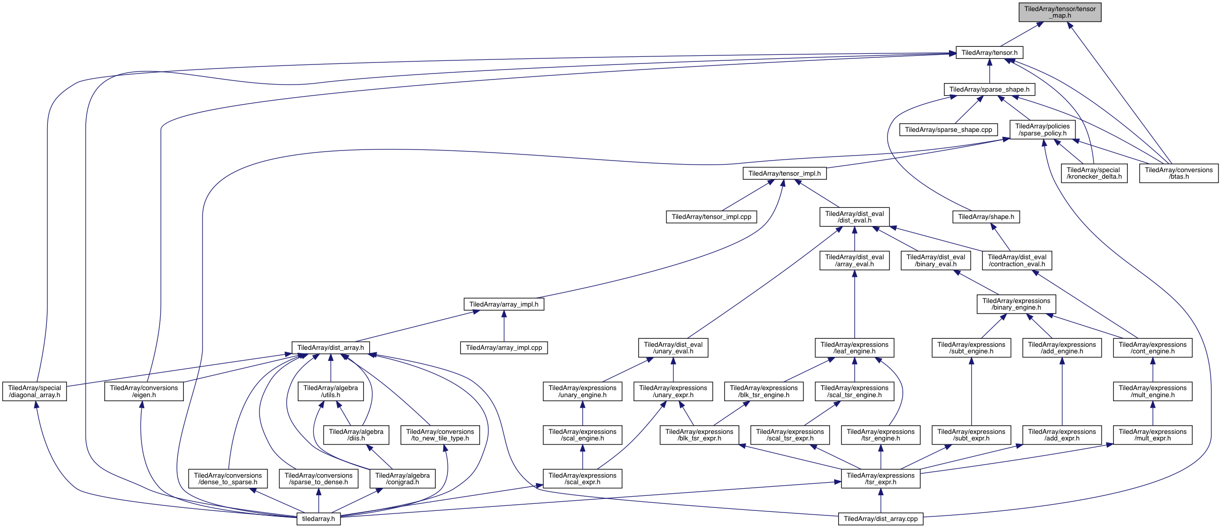
This graph shows which files directly or indirectly include this file:

Go to the source code of this file.

Classes

class  TiledArray::detail::TensorInterface< T, R >
 Tensor interface for external data. More...
 

Namespaces

 TiledArray
 
 TiledArray::detail
 

Typedefs

template<typename T , typename Range_ = Range>
using TiledArray::TensorMap = detail::TensorInterface< T, Range_ >
 
template<typename T , typename Range_ = Range>
using TiledArray::TensorConstMap = detail::TensorInterface< typename std::add_const< T >::type, Range_ >
 

Functions

template<typename T , typename Index >
TensorMap< T > TiledArray::make_map (T *const data, const Index &lower_bound, const Index &upper_bound)
 
template<typename T >
TensorMap< T > TiledArray::make_map (T *const data, const std::initializer_list< std::size_t > &lower_bound, const std::initializer_list< std::size_t > &upper_bound)
 
template<typename T , typename Range_ >
TensorMap< T, std::decay_t< Range_ > > TiledArray::make_map (T *const data, Range_ &&range)
 
template<typename T , typename Index >
TensorConstMap< T > TiledArray::make_map (const T *const data, const Index &lower_bound, const Index &upper_bound)
 
template<typename T >
TensorConstMap< T > TiledArray::make_map (const T *const data, const std::initializer_list< std::size_t > &lower_bound, const std::initializer_list< std::size_t > &upper_bound)
 
template<typename T , typename Range_ >
TensorConstMap< T, std::decay_t< Range_ > > TiledArray::make_map (const T *const data, Range_ &&range)
 
template<typename T , typename Index >
TensorConstMap< T > TiledArray::make_const_map (const T *const data, const Index &lower_bound, const Index &upper_bound)
 
template<typename T >
TensorConstMap< T > TiledArray::make_const_map (const T *const data, const std::initializer_list< std::size_t > &lower_bound, const std::initializer_list< std::size_t > &upper_bound)
 
template<typename T >
TensorConstMap< T > TiledArray::make_const_map (const T *const data, const Range &range)
 
template<typename T , typename Index >
TensorConstMap< T > TiledArray::make_const_map (T *const data, const Index &lower_bound, const Index &upper_bound)
 
template<typename T >
TensorConstMap< T > TiledArray::make_const_map (T *const data, const std::initializer_list< std::size_t > &lower_bound, const std::initializer_list< std::size_t > &upper_bound)
 
template<typename T , typename Range_ >
TensorConstMap< T, std::decay_t< Range_ > > TiledArray::make_const_map (T *const data, Range_ &&range)
 
template<typename T , typename Index >
void TiledArray::remap (TensorMap< T > &map, T *const data, const Index &lower_bound, const Index &upper_bound)
 For reusing map without allocating new ranges . . . maybe. More...
 
template<typename T , typename Index >
void TiledArray::remap (TensorConstMap< T > &map, T *const data, const Index &lower_bound, const Index &upper_bound)
 
template<typename T >
void TiledArray::remap (TensorMap< T > &map, T *const data, const std::initializer_list< std::size_t > &lower_bound, const std::initializer_list< std::size_t > &upper_bound)
 
template<typename T >
void TiledArray::remap (TensorConstMap< T > &map, T *const data, const std::initializer_list< std::size_t > &lower_bound, const std::initializer_list< std::size_t > &upper_bound)